HOME   LIST
‹–   –›

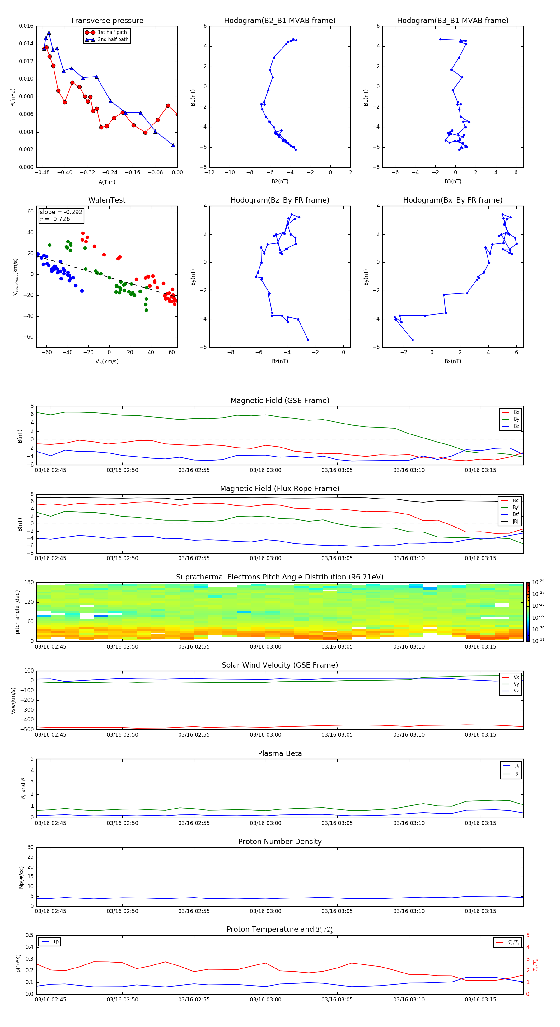
Flux Rope in 2013

Flux Rope Event 2013-03-16 02:44 ~ 2013-03-16 03:18 (35 minutes)


plot