HOME   LIST
‹–   –›

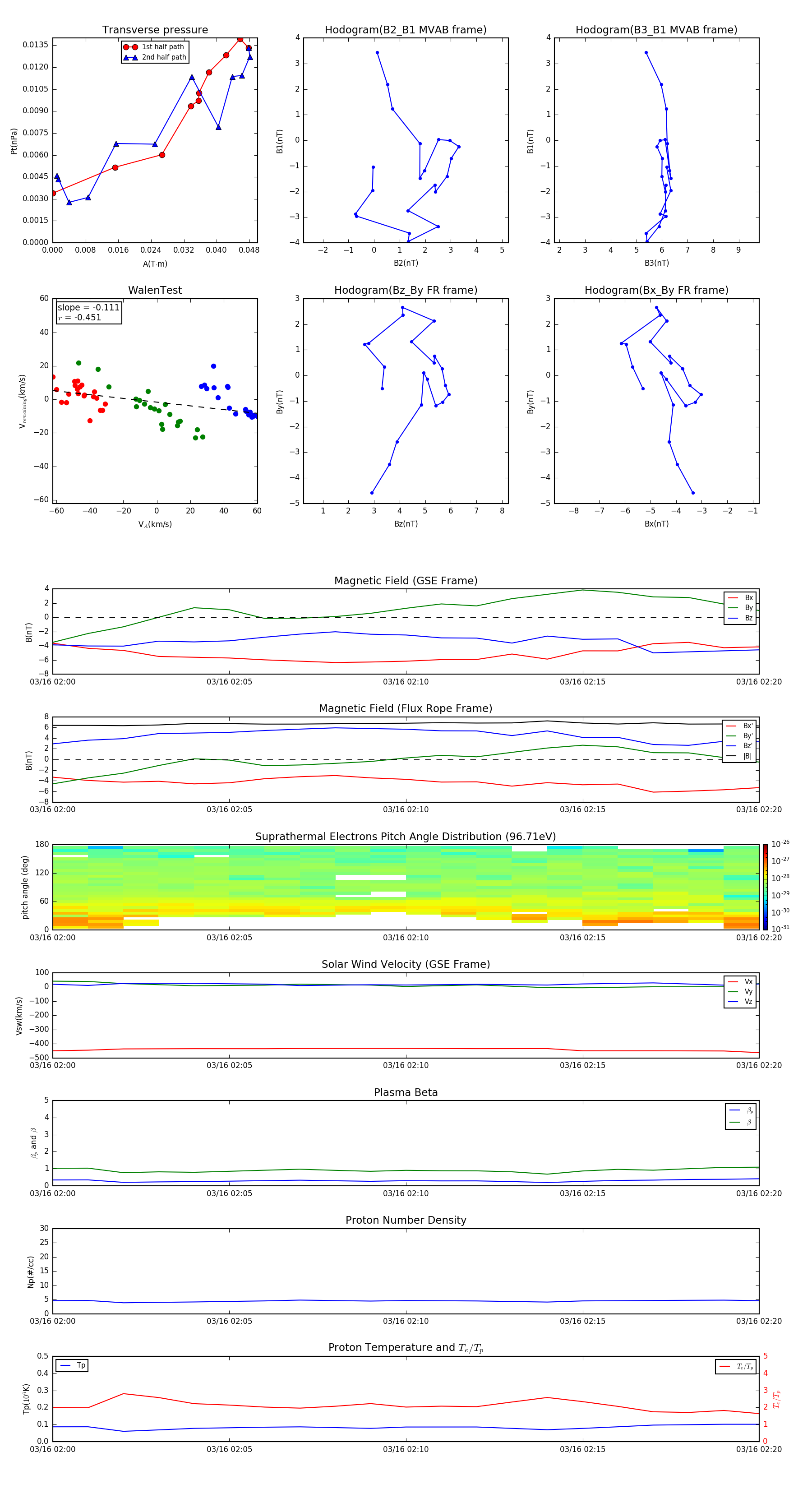
Flux Rope in 2013

Flux Rope Event 2013-03-16 02:00 ~ 2013-03-16 02:20 (21 minutes)


plot