HOME   LIST
‹–   –›

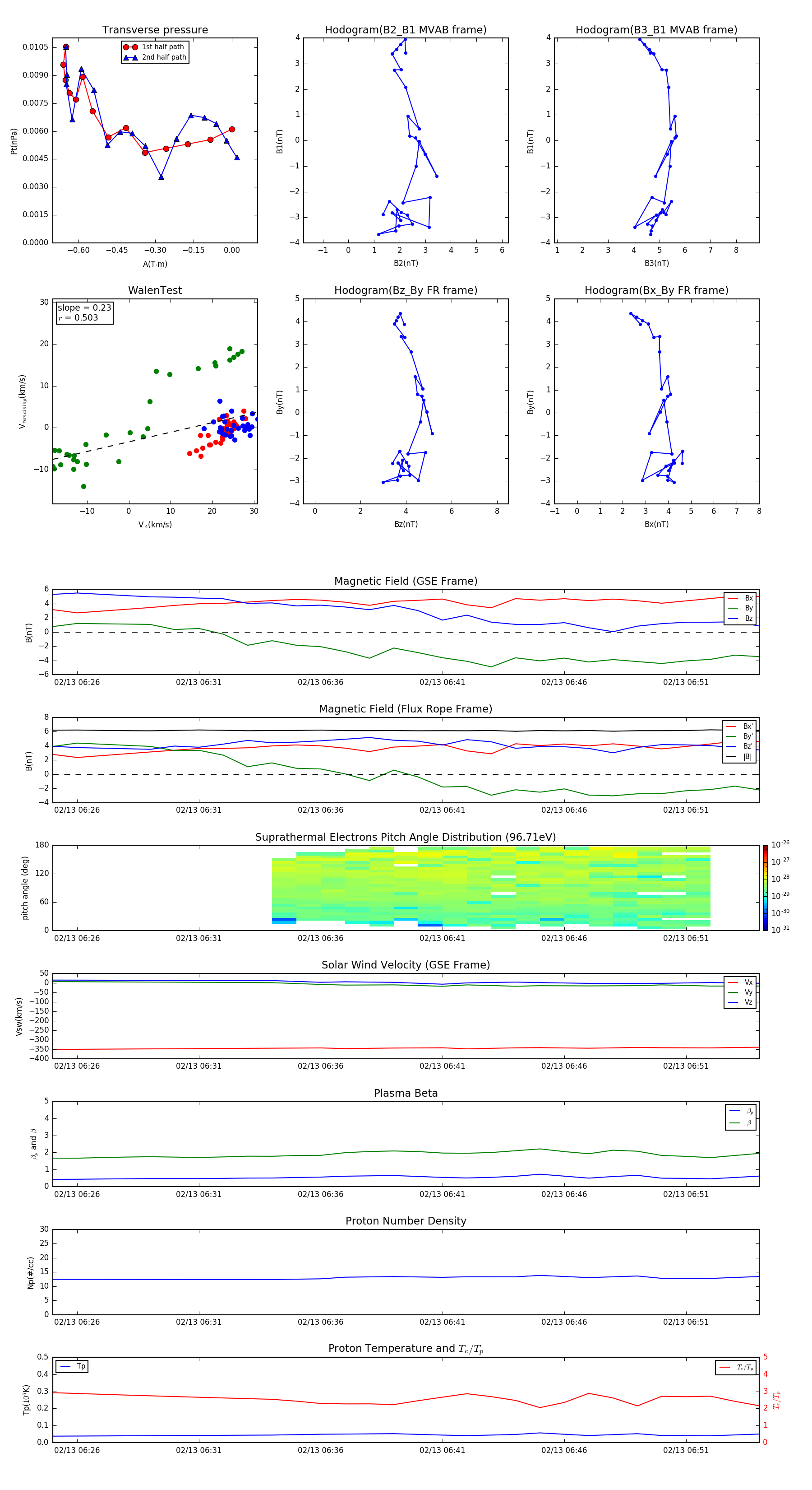
Flux Rope in 2013

Flux Rope Event 2013-02-13 06:25 ~ 2013-02-13 06:54 (30 minutes)


plot