HOME   LIST
‹–   –›

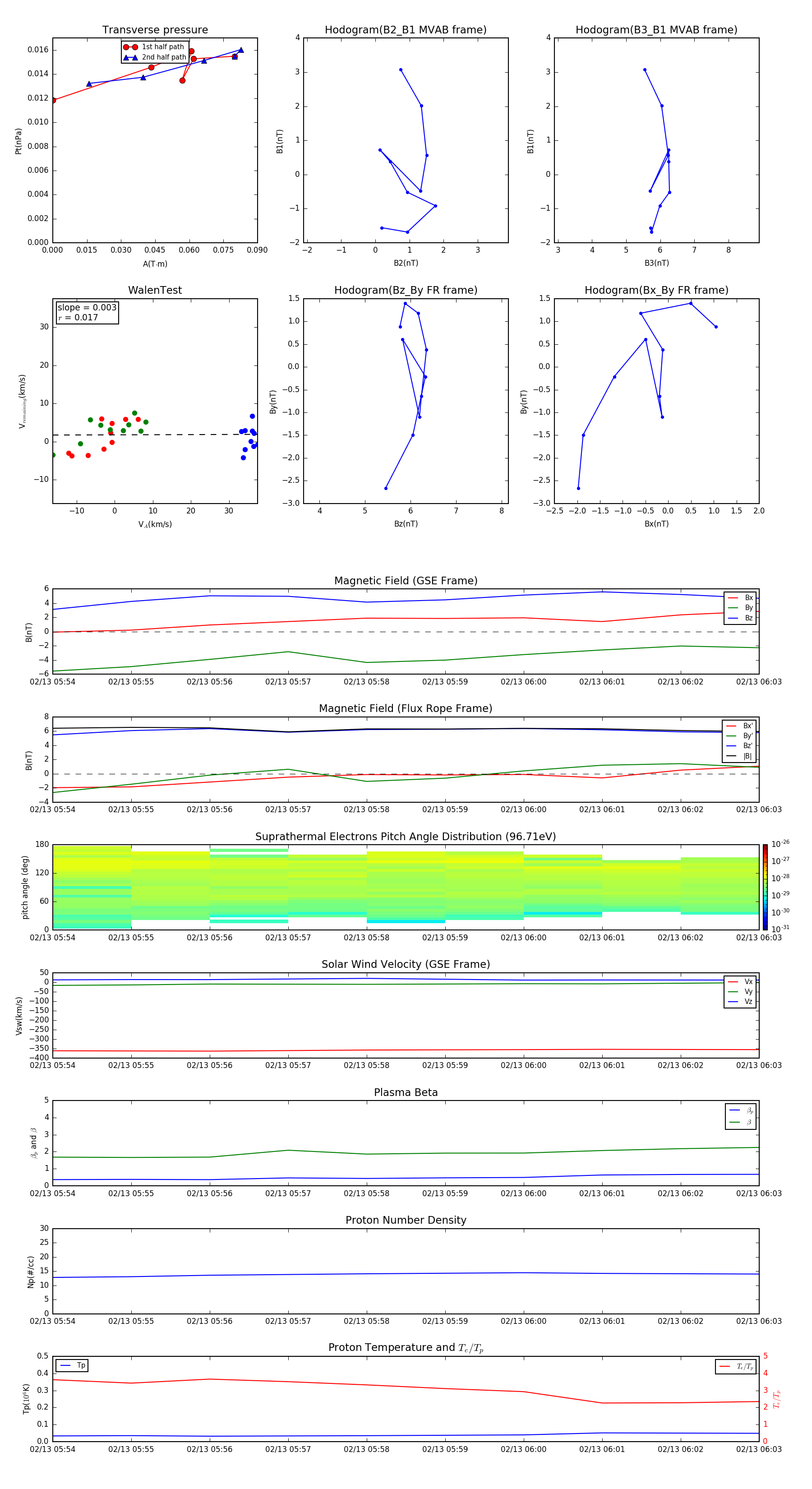
Flux Rope in 2013

Flux Rope Event 2013-02-13 05:54 ~ 2013-02-13 06:03 (10 minutes)


plot