HOME   LIST
‹–   –›

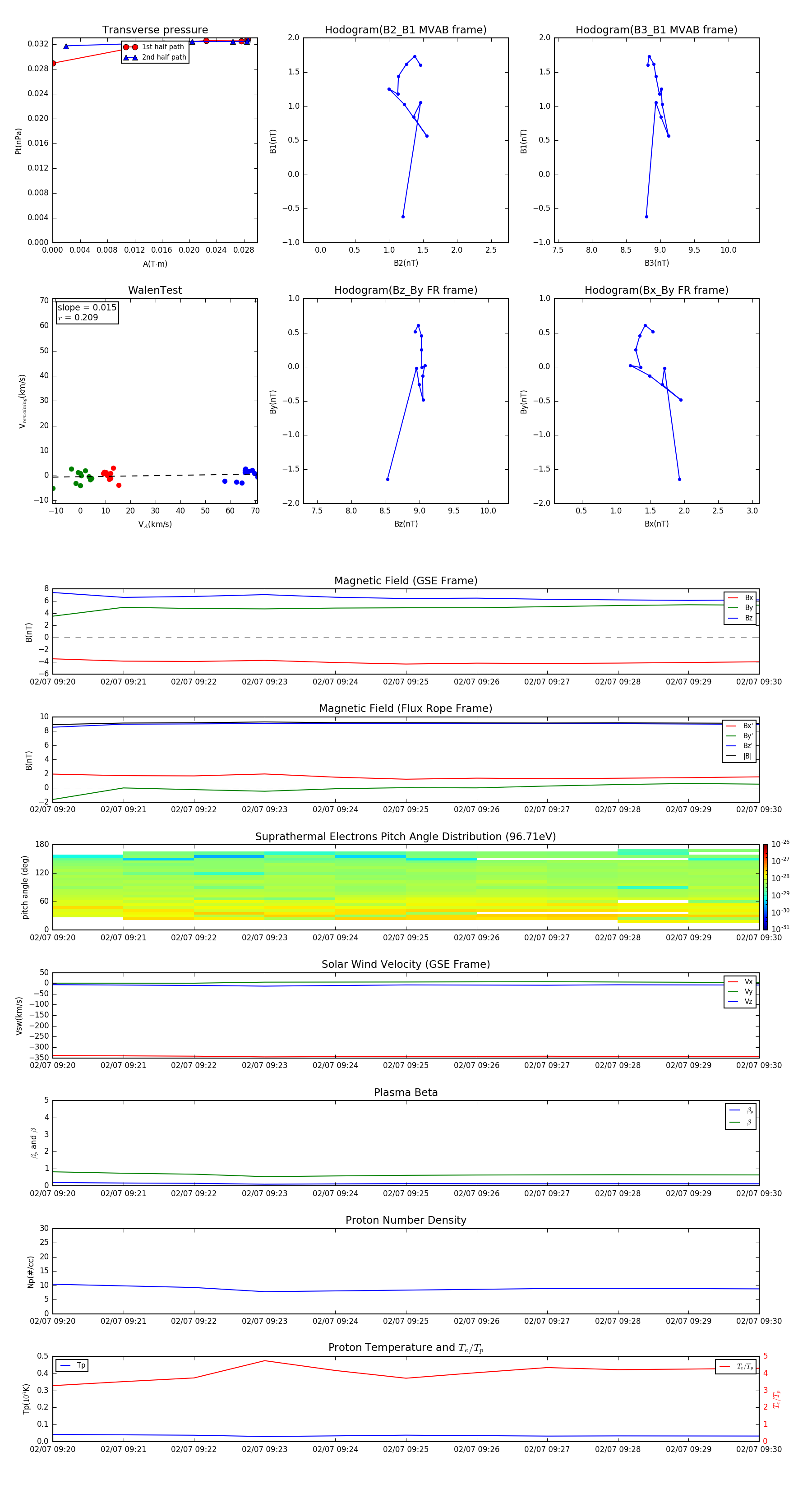
Flux Rope in 2013

Flux Rope Event 2013-02-07 09:20 ~ 2013-02-07 09:30 (11 minutes)


plot