HOME   LIST
‹–   –›

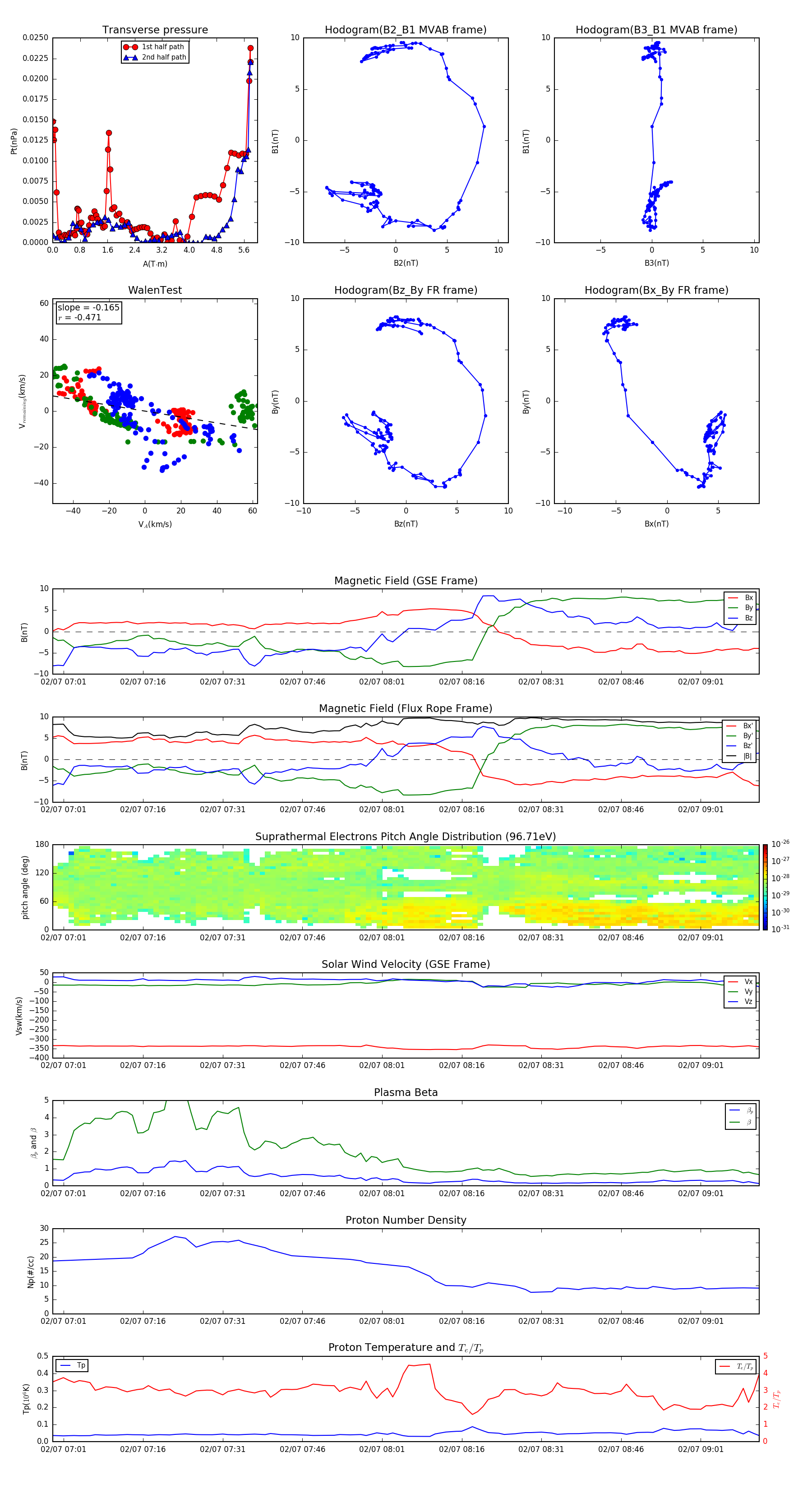
Flux Rope in 2013

Flux Rope Event 2013-02-07 06:59 ~ 2013-02-07 09:12 (134 minutes)


plot