HOME   LIST
‹–   –›

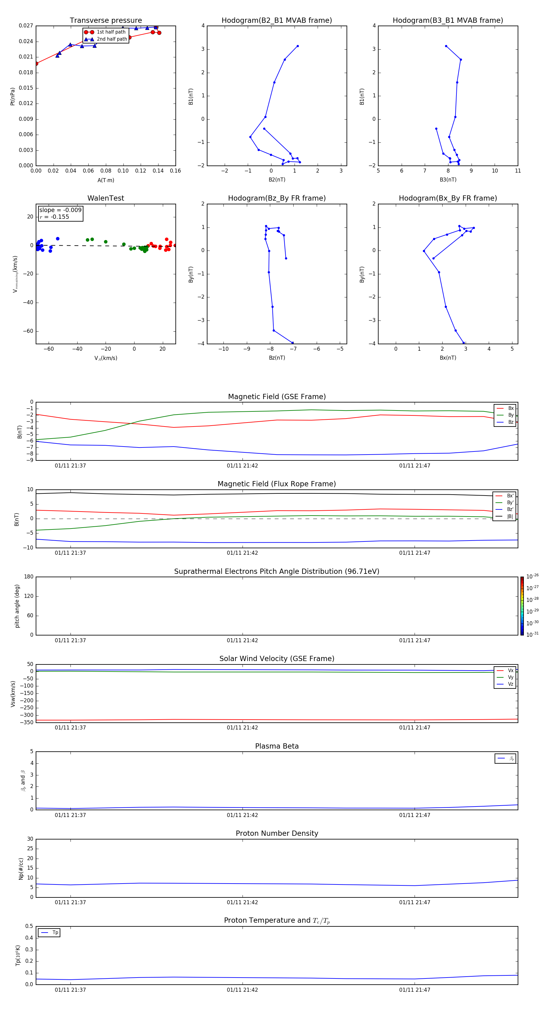
Flux Rope in 2013

Flux Rope Event 2013-01-11 21:36 ~ 2013-01-11 21:50 (15 minutes)


plot