HOME   LIST
‹–   –›

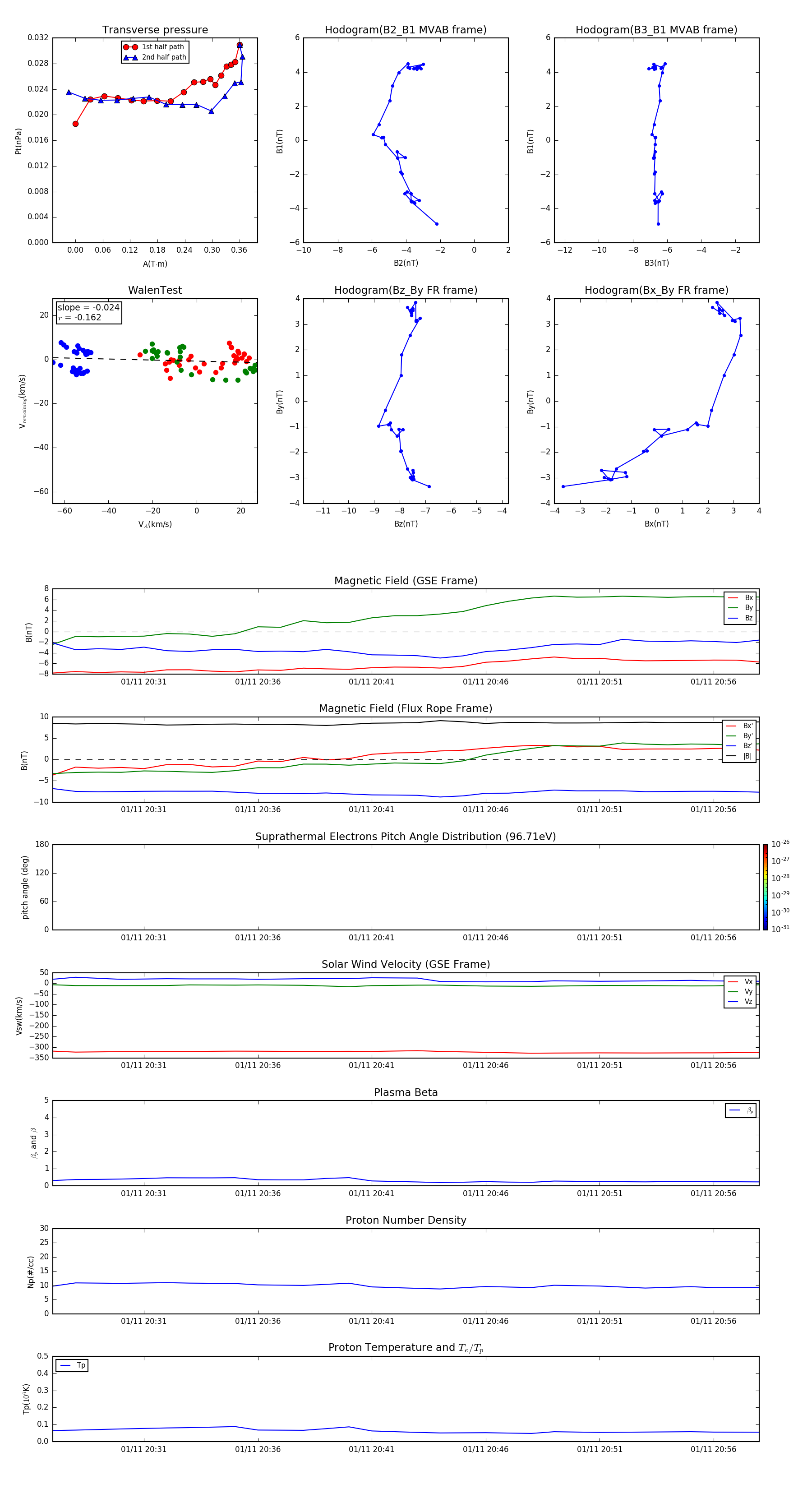
Flux Rope in 2013

Flux Rope Event 2013-01-11 20:27 ~ 2013-01-11 20:58 (32 minutes)


plot