HOME   LIST
‹–   –›

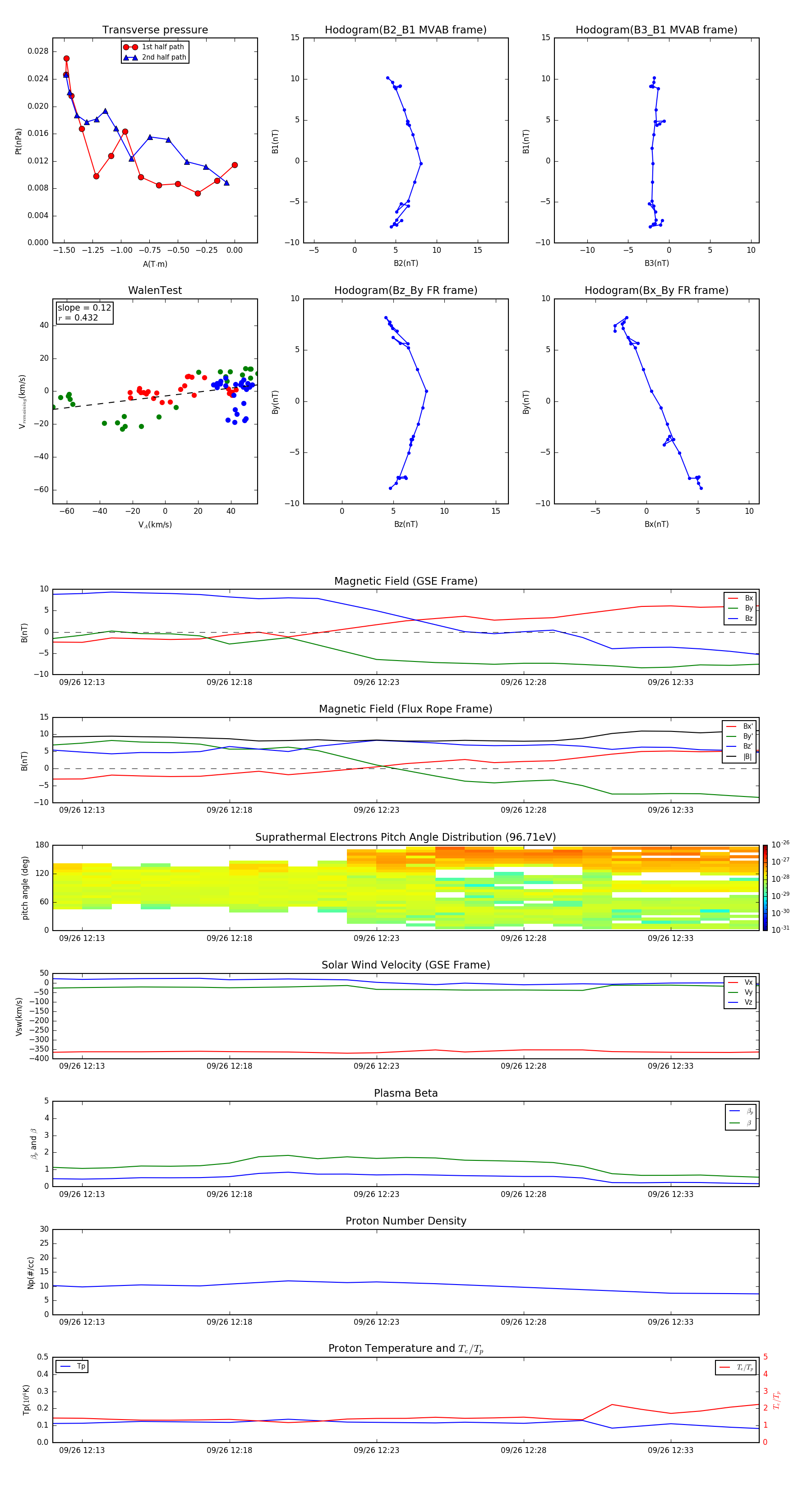
Flux Rope in 2012

Flux Rope Event 2012-09-26 12:12 ~ 2012-09-26 12:36 (25 minutes)


plot