HOME   LIST
‹–   –›

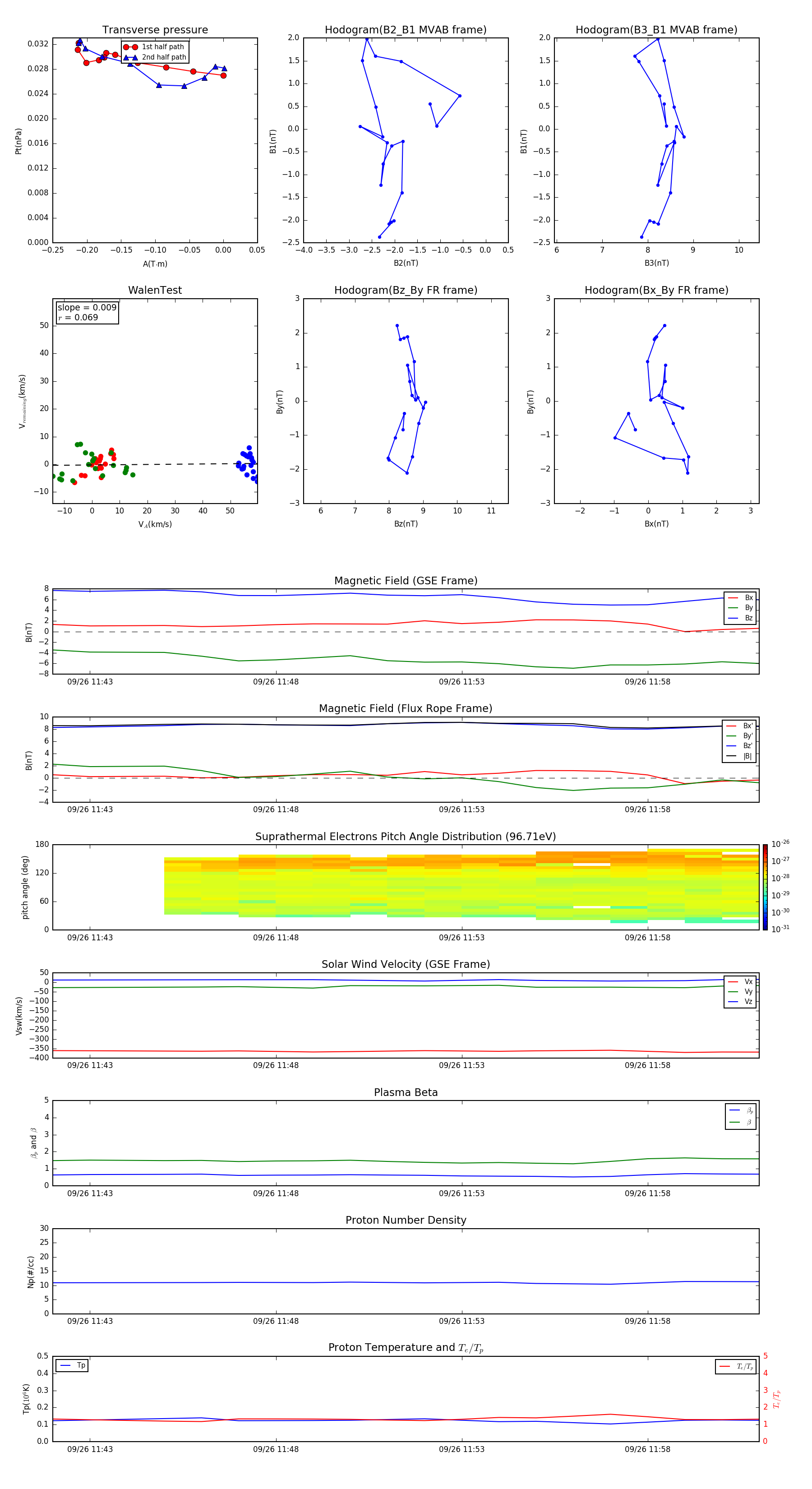
Flux Rope in 2012

Flux Rope Event 2012-09-26 11:42 ~ 2012-09-26 12:01 (20 minutes)


plot