HOME   LIST
‹–   –›

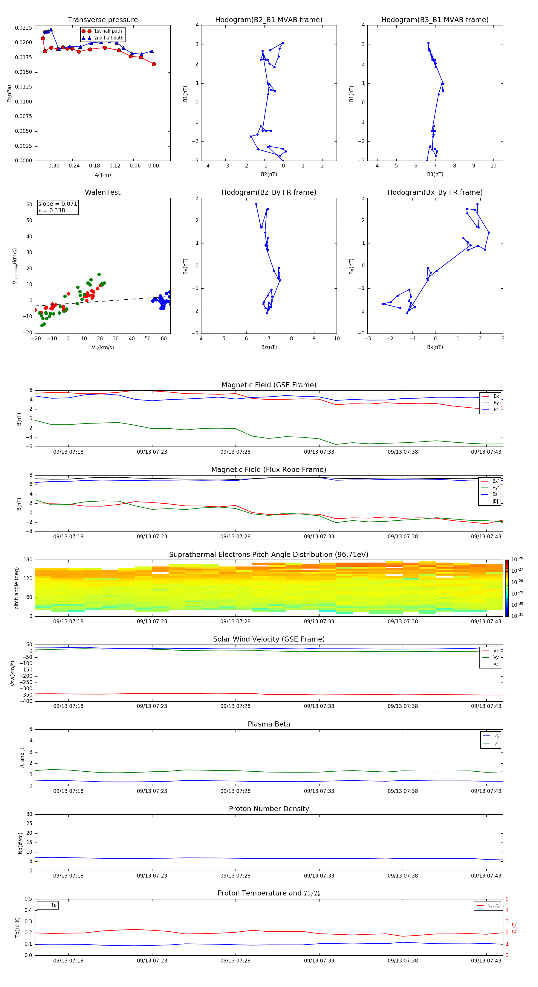
Flux Rope in 2012

Flux Rope Event 2012-09-13 07:16 ~ 2012-09-13 07:44 (29 minutes)


plot