HOME   LIST
‹–   –›

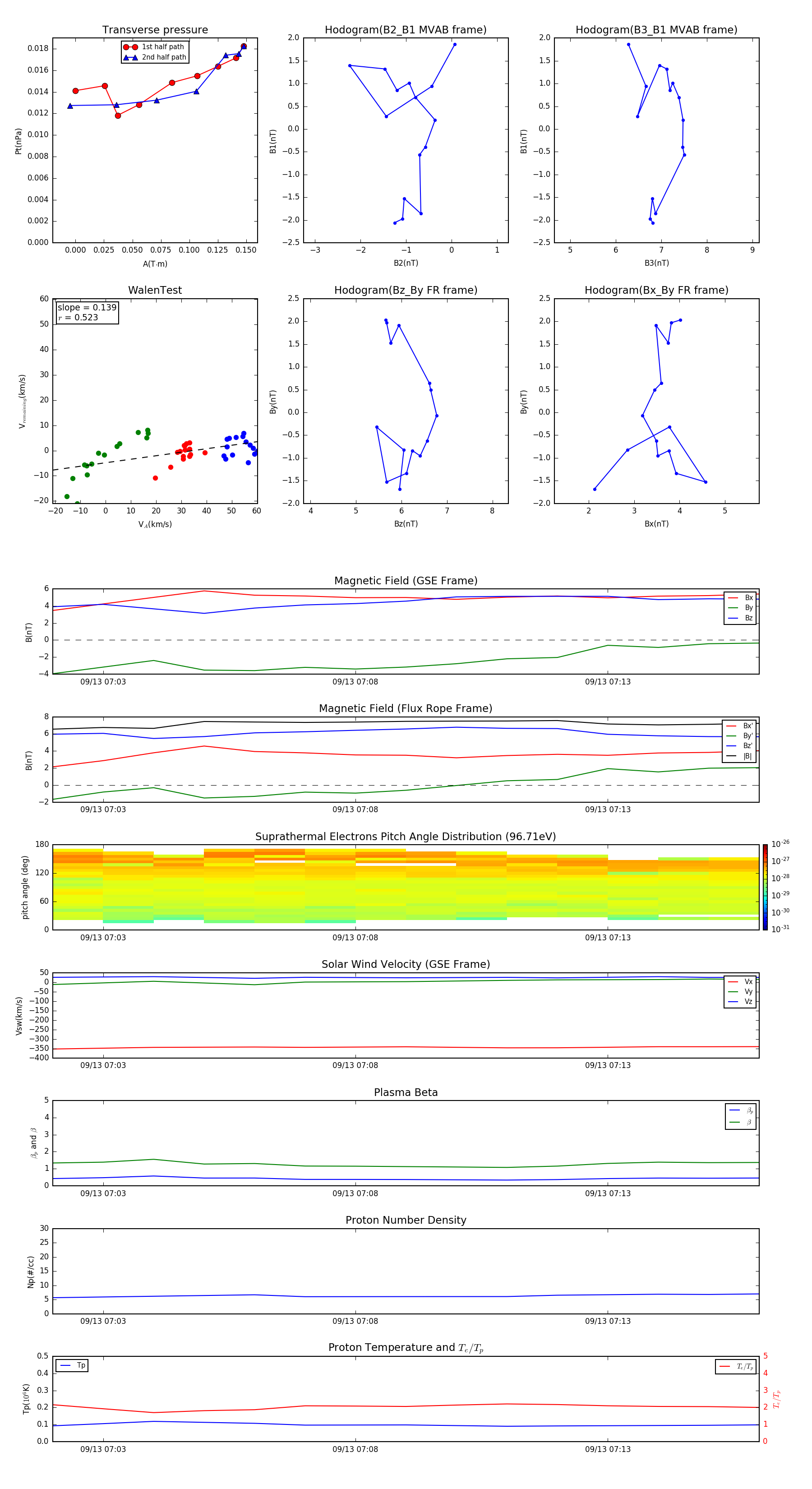
Flux Rope in 2012

Flux Rope Event 2012-09-13 07:02 ~ 2012-09-13 07:16 (15 minutes)


plot