HOME   LIST
‹–   –›

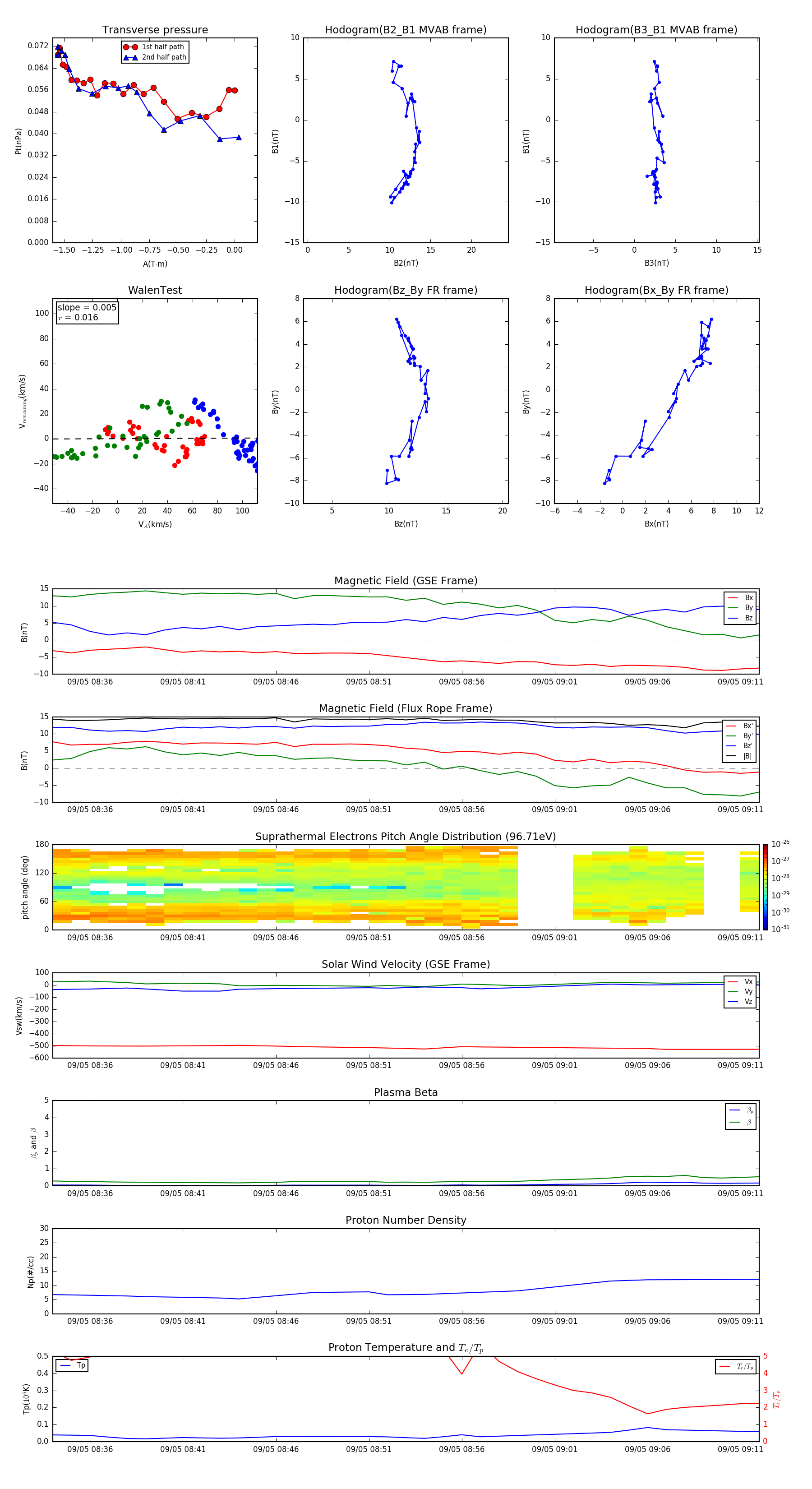
Flux Rope in 2012

Flux Rope Event 2012-09-05 08:34 ~ 2012-09-05 09:12 (39 minutes)


plot