HOME   LIST
‹–   –›

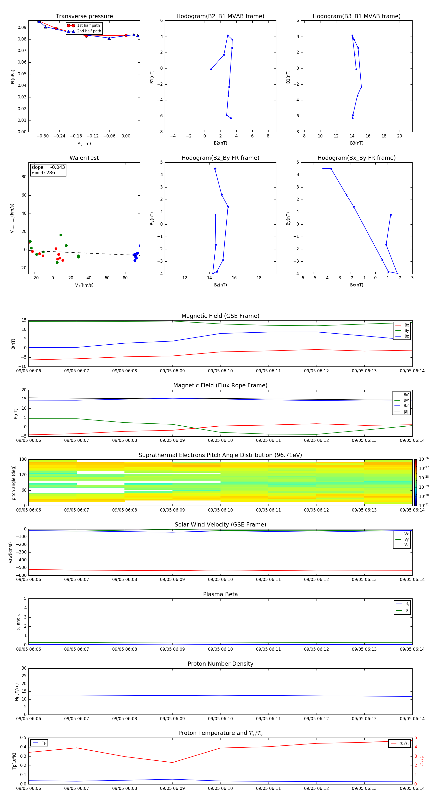
Flux Rope in 2012

Flux Rope Event 2012-09-05 06:06 ~ 2012-09-05 06:14 (9 minutes)


plot