HOME   LIST
‹–   –›

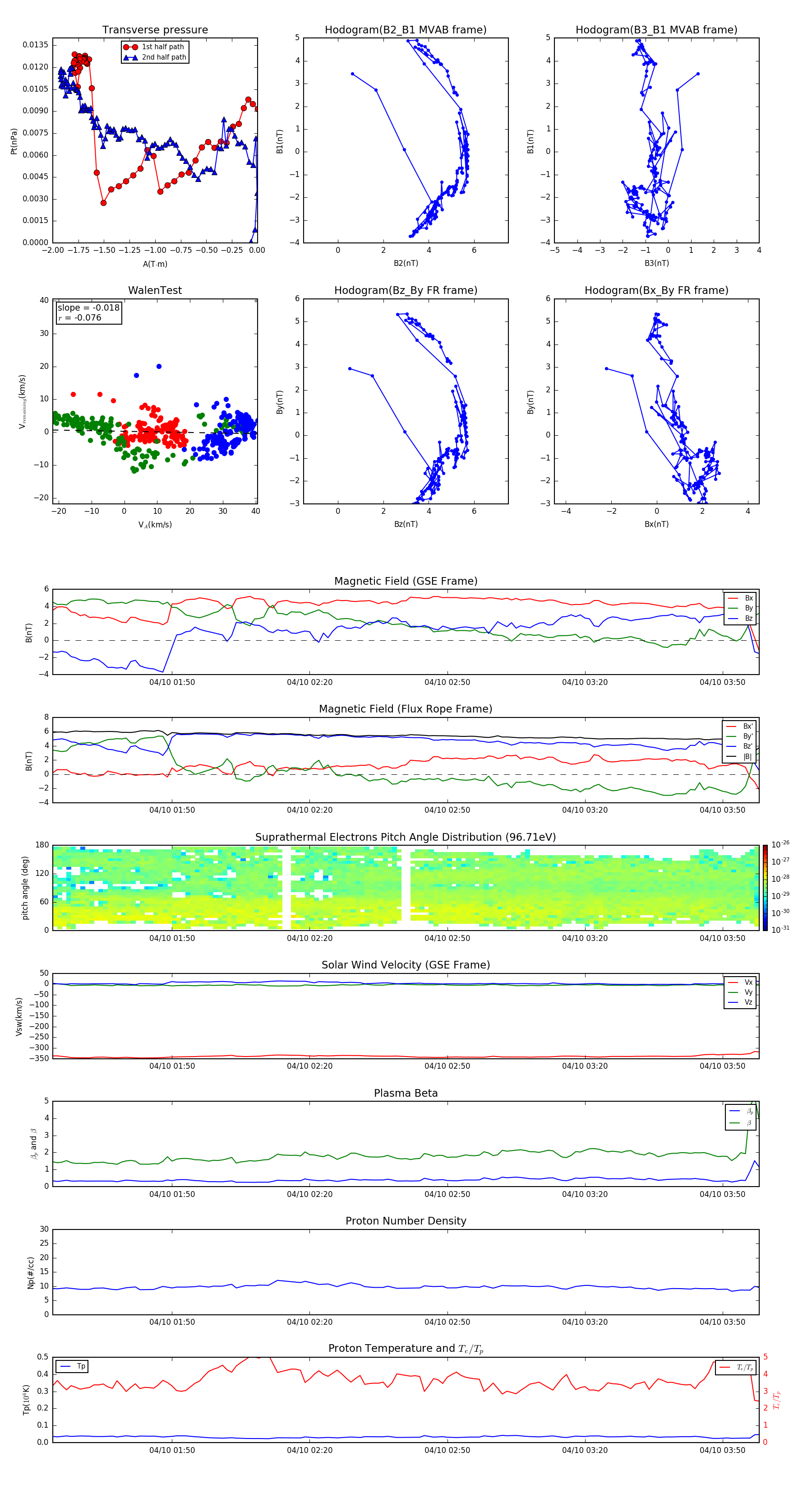
Flux Rope in 2012

Flux Rope Event 2012-04-10 01:24 ~ 2012-04-10 03:58 (155 minutes)


plot