HOME   LIST
‹–   –›

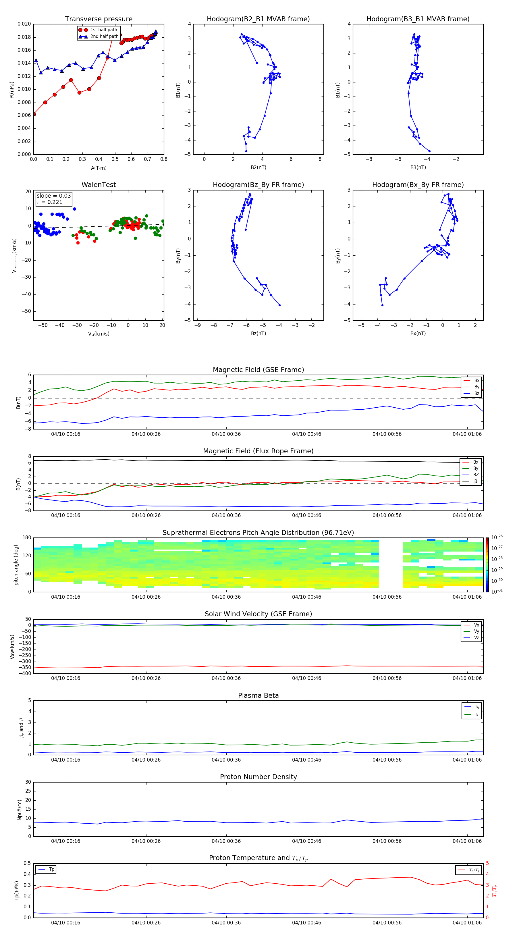
Flux Rope in 2012

Flux Rope Event 2012-04-10 00:12 ~ 2012-04-10 01:08 (57 minutes)


plot