HOME   LIST
‹–   –›

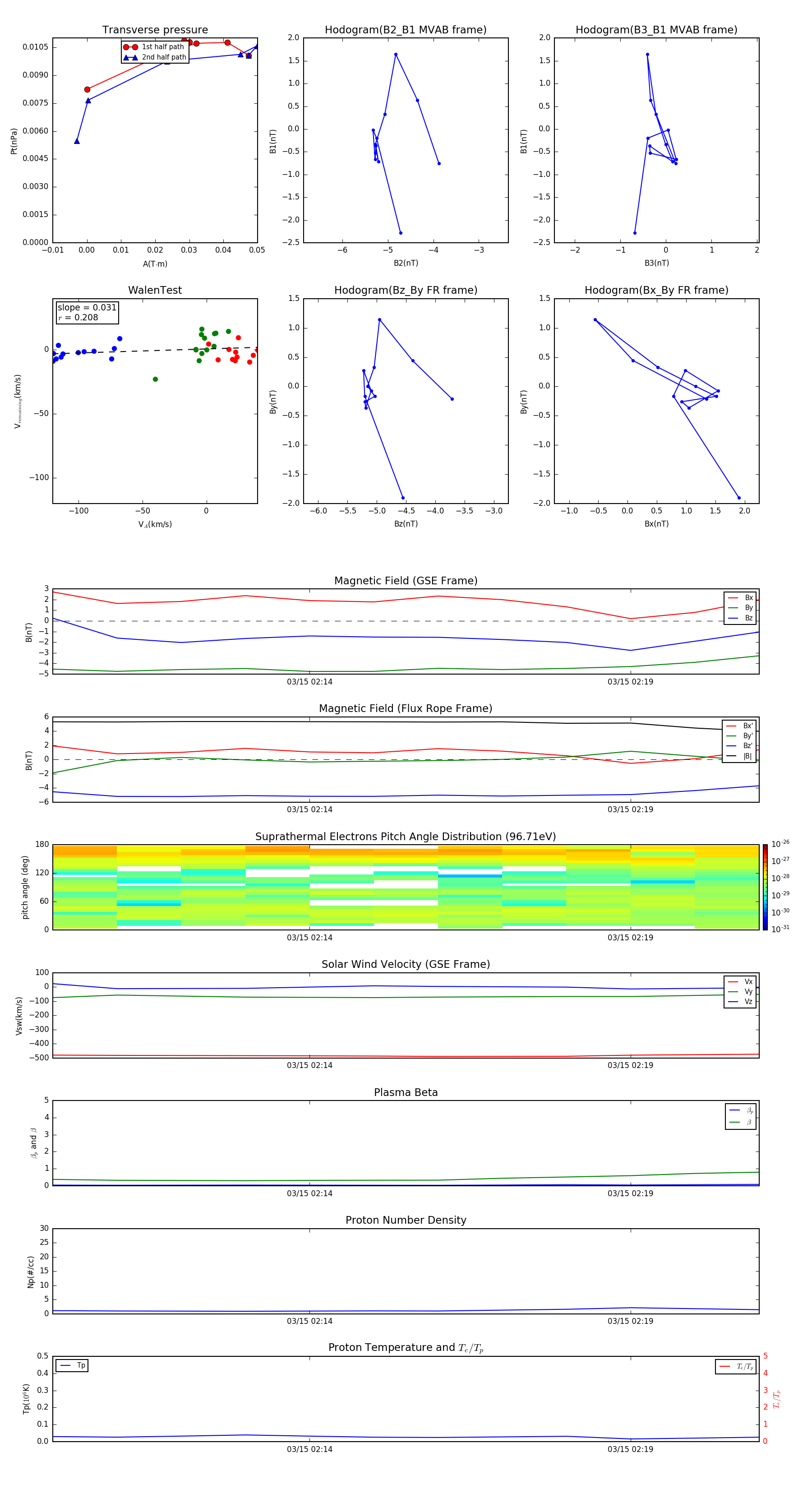
Flux Rope in 2012

Flux Rope Event 2012-03-15 02:10 ~ 2012-03-15 02:21 (12 minutes)


plot