HOME   LIST
‹–   –›

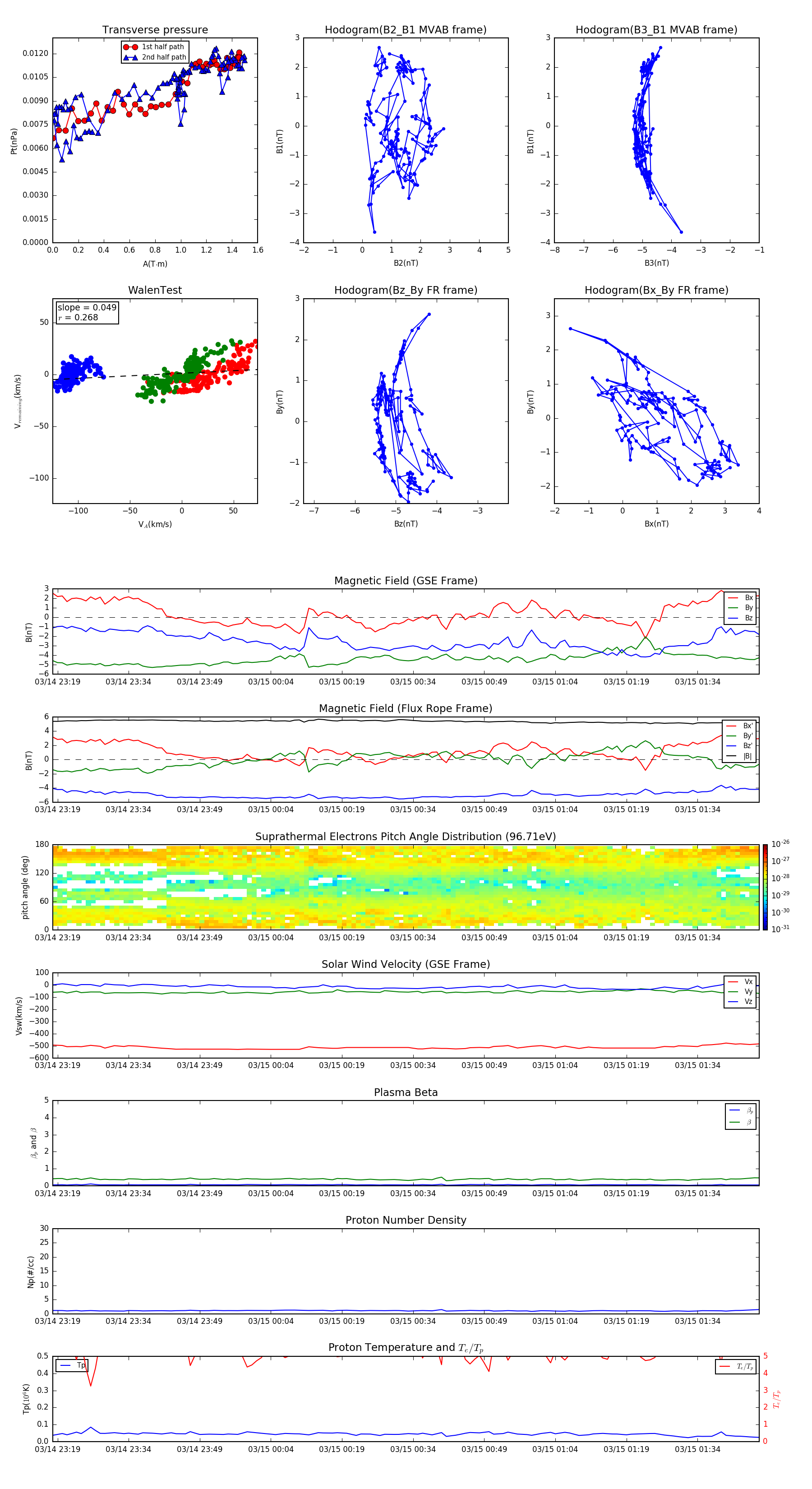
Flux Rope in 2012

Flux Rope Event 2012-03-14 23:18 ~ 2012-03-15 01:47 (150 minutes)


plot