HOME   LIST
‹–   –›

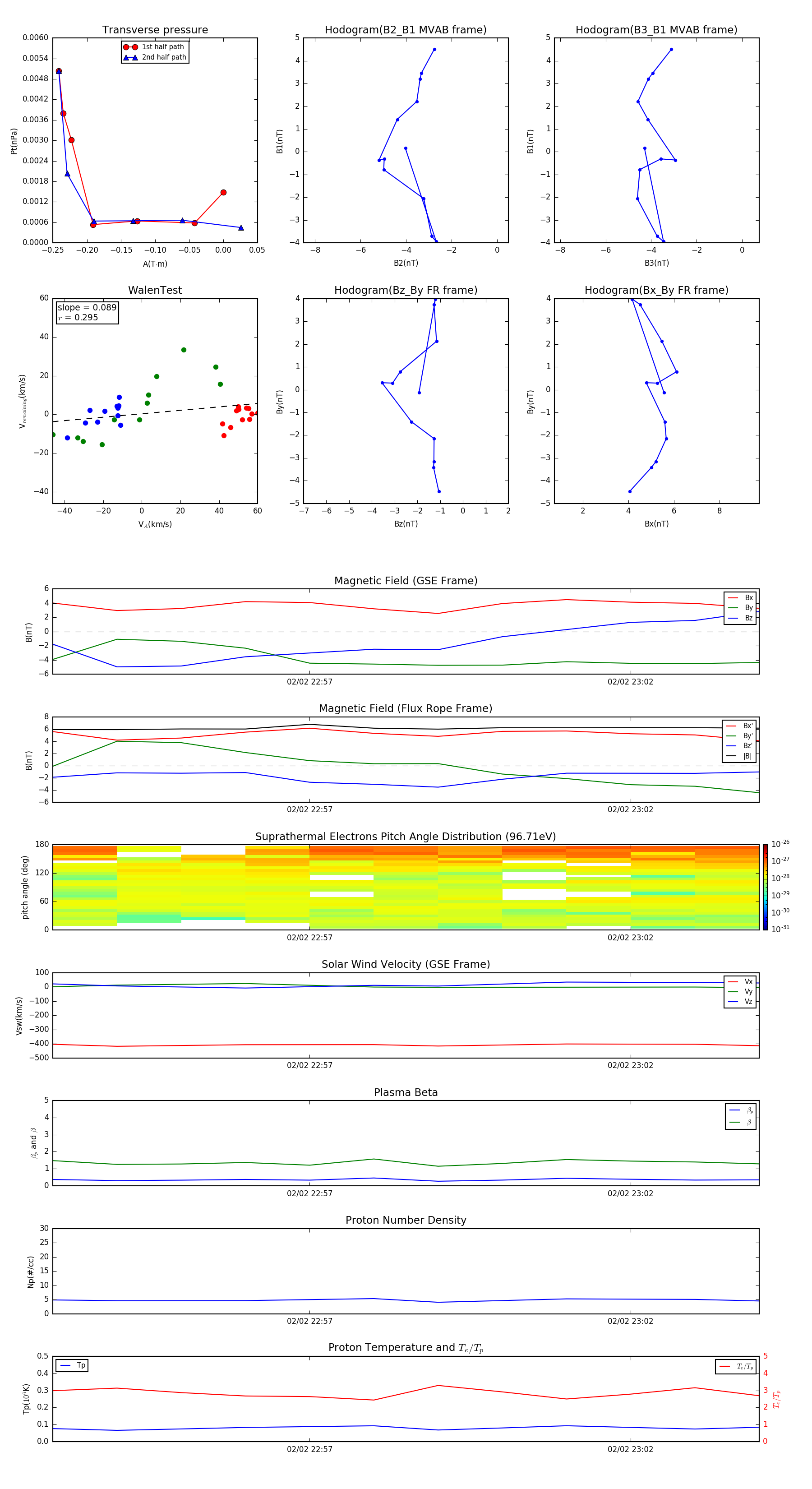
Flux Rope in 2012

Flux Rope Event 2012-02-02 22:53 ~ 2012-02-02 23:04 (12 minutes)


plot