HOME   LIST
‹–   –›

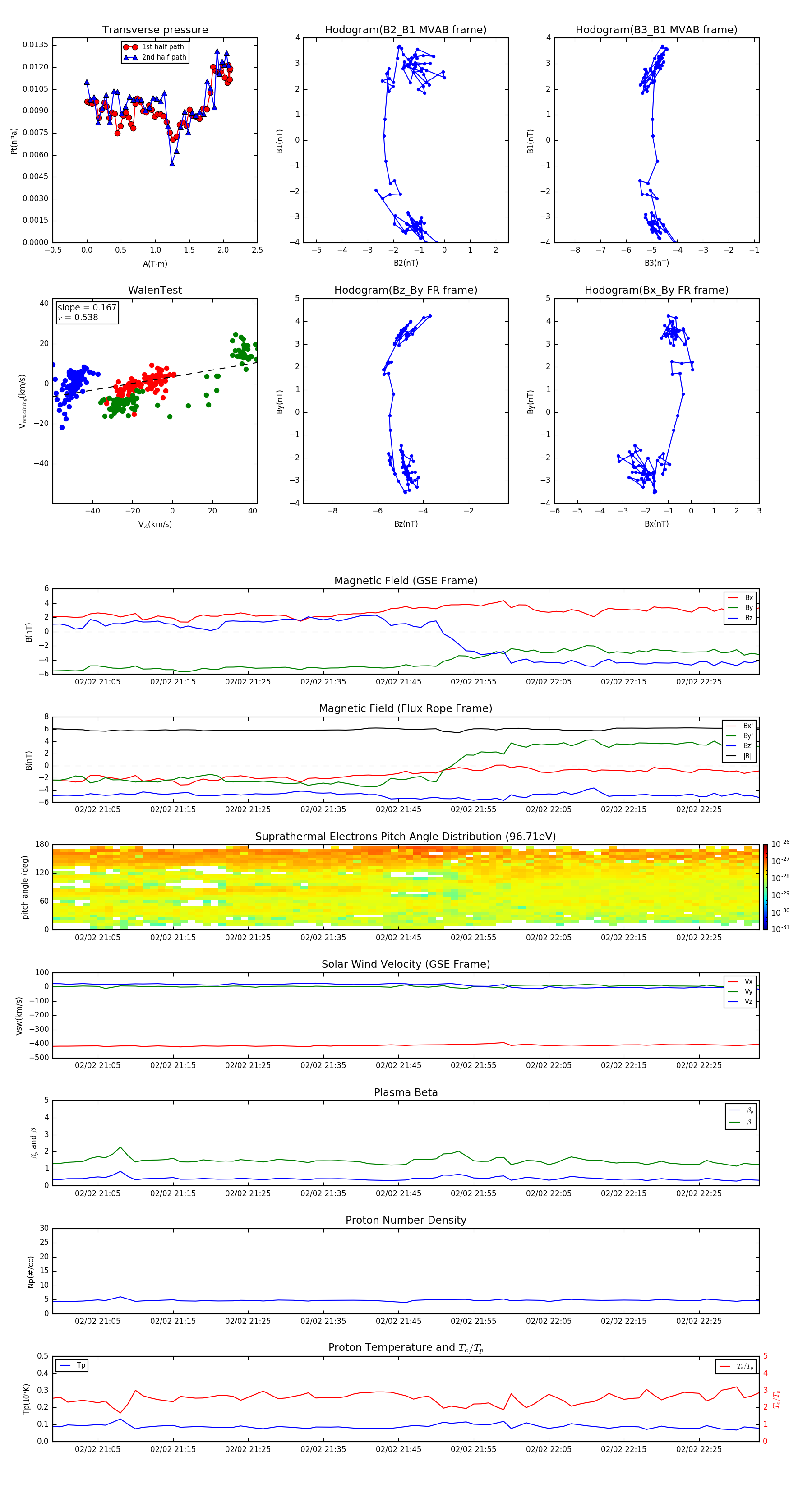
Flux Rope in 2012

Flux Rope Event 2012-02-02 20:59 ~ 2012-02-02 22:33 (95 minutes)


plot