HOME   LIST
‹–   –›

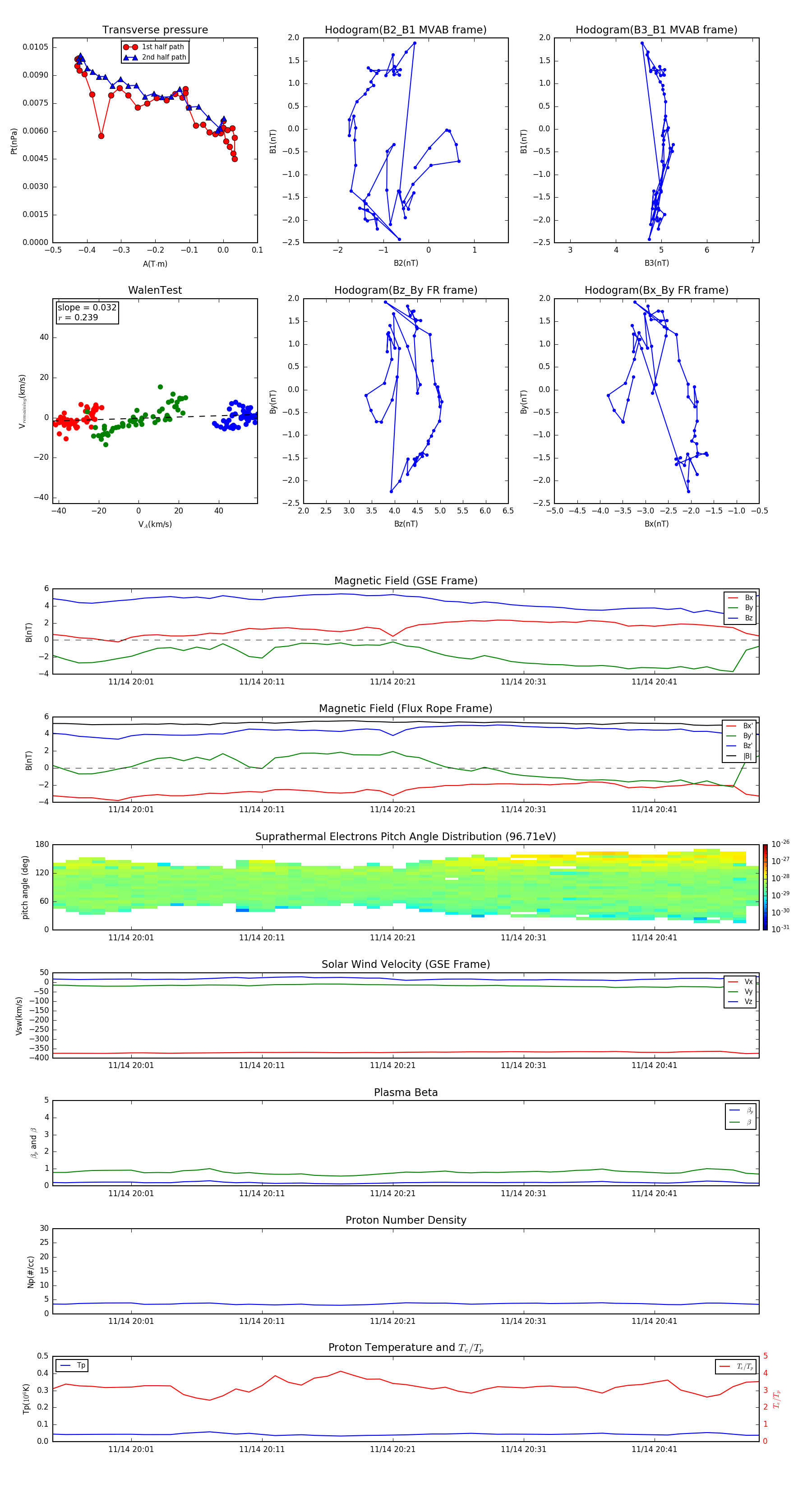
Flux Rope in 2011

Flux Rope Event 2011-11-14 19:55 ~ 2011-11-14 20:49 (55 minutes)


plot