HOME   LIST
‹–   –›

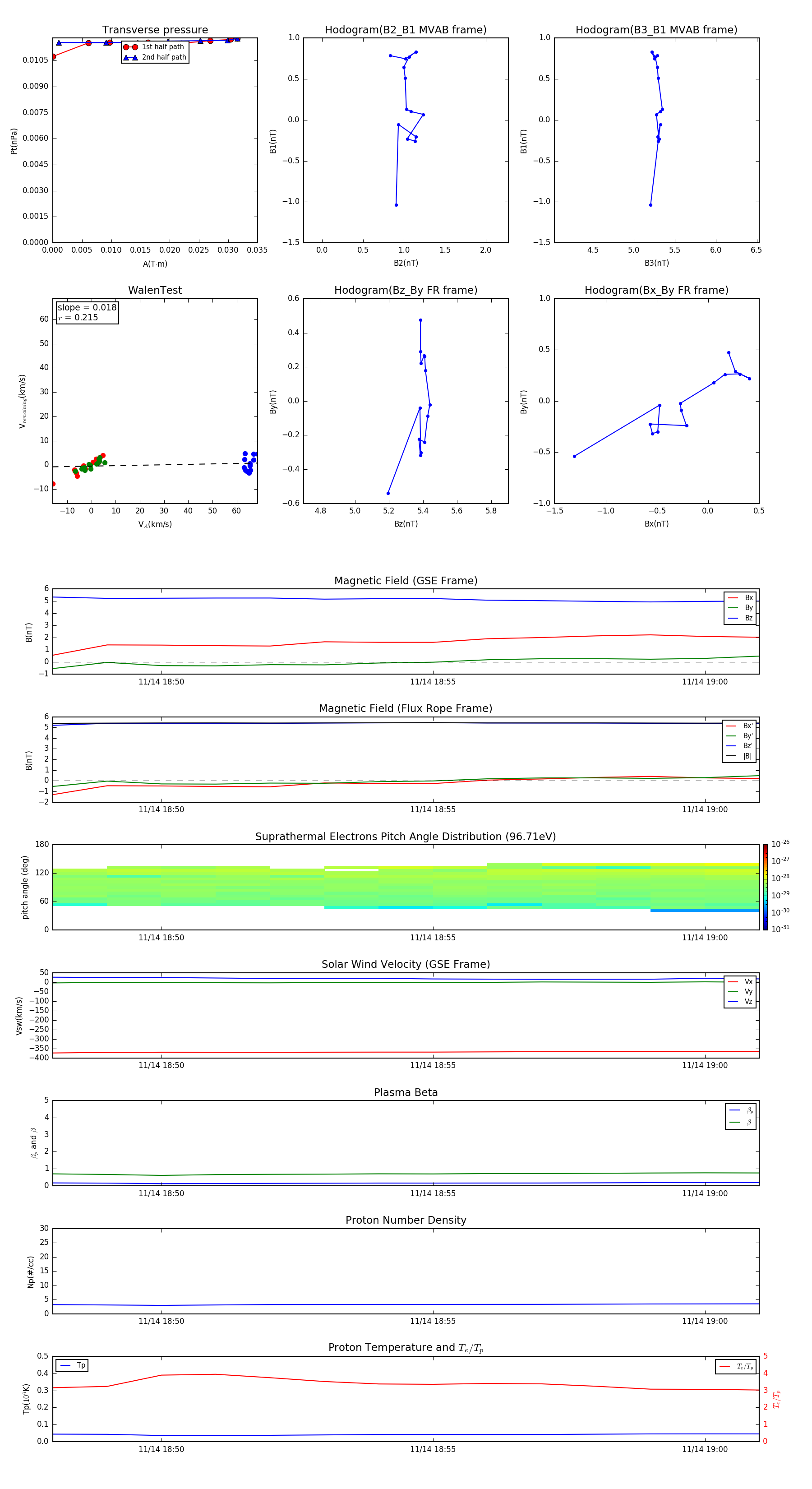
Flux Rope in 2011

Flux Rope Event 2011-11-14 18:48 ~ 2011-11-14 19:01 (14 minutes)


plot