HOME   LIST
‹–   –›

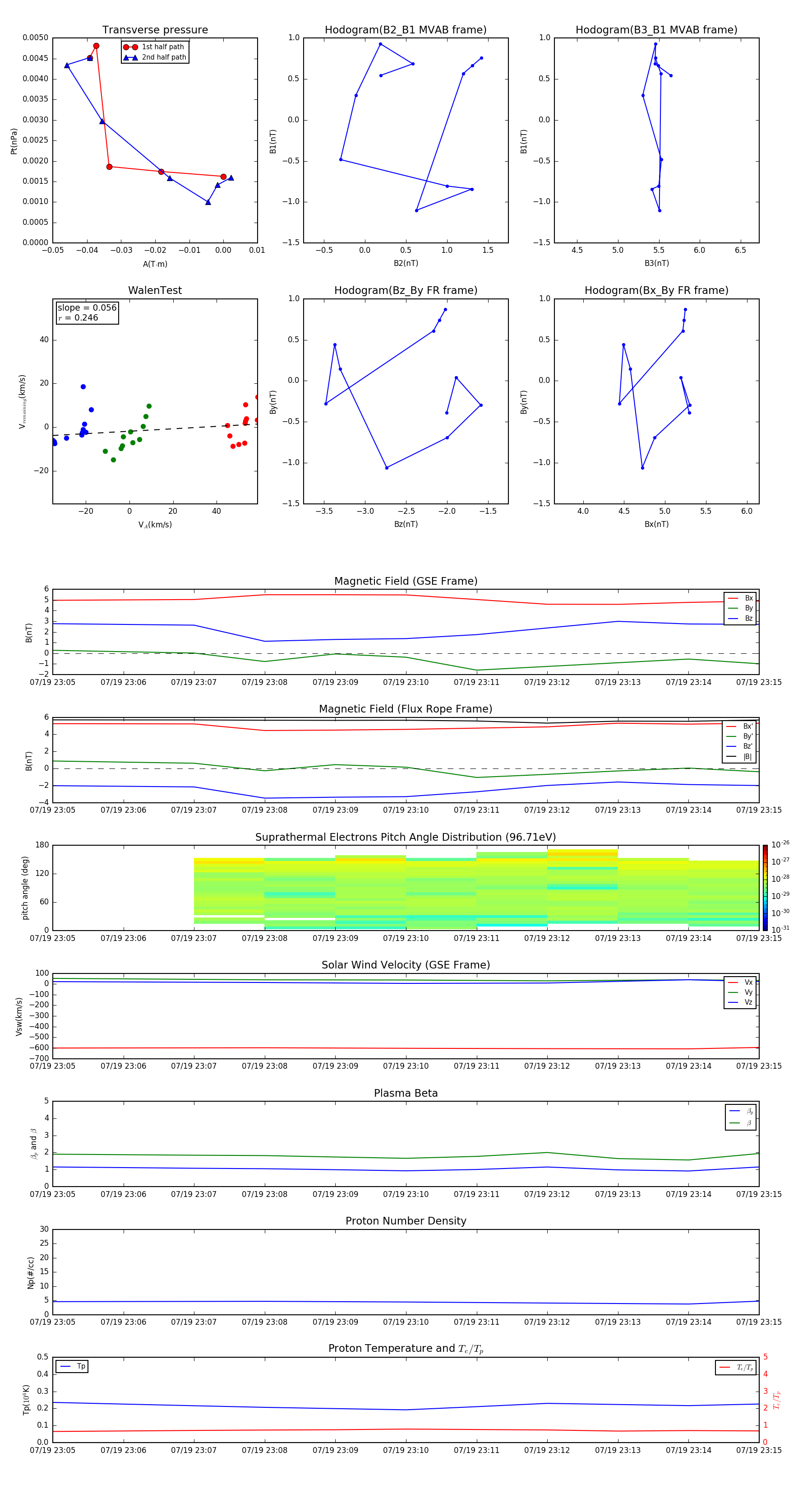
Flux Rope in 2011

Flux Rope Event 2011-07-19 23:05 ~ 2011-07-19 23:15 (11 minutes)


plot