HOME   LIST
‹–   –›

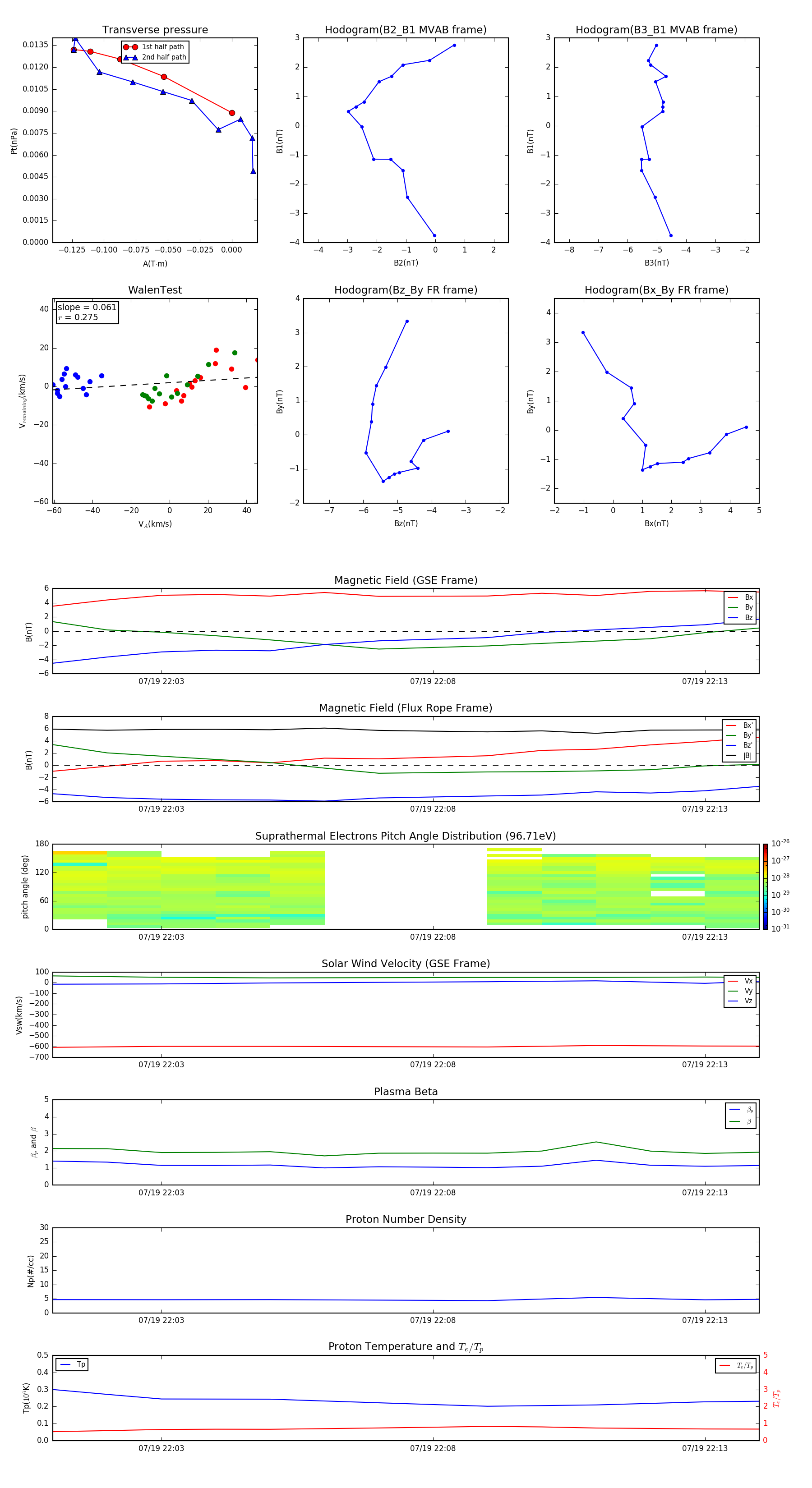
Flux Rope in 2011

Flux Rope Event 2011-07-19 22:01 ~ 2011-07-19 22:14 (14 minutes)


plot