HOME   LIST
‹–   –›

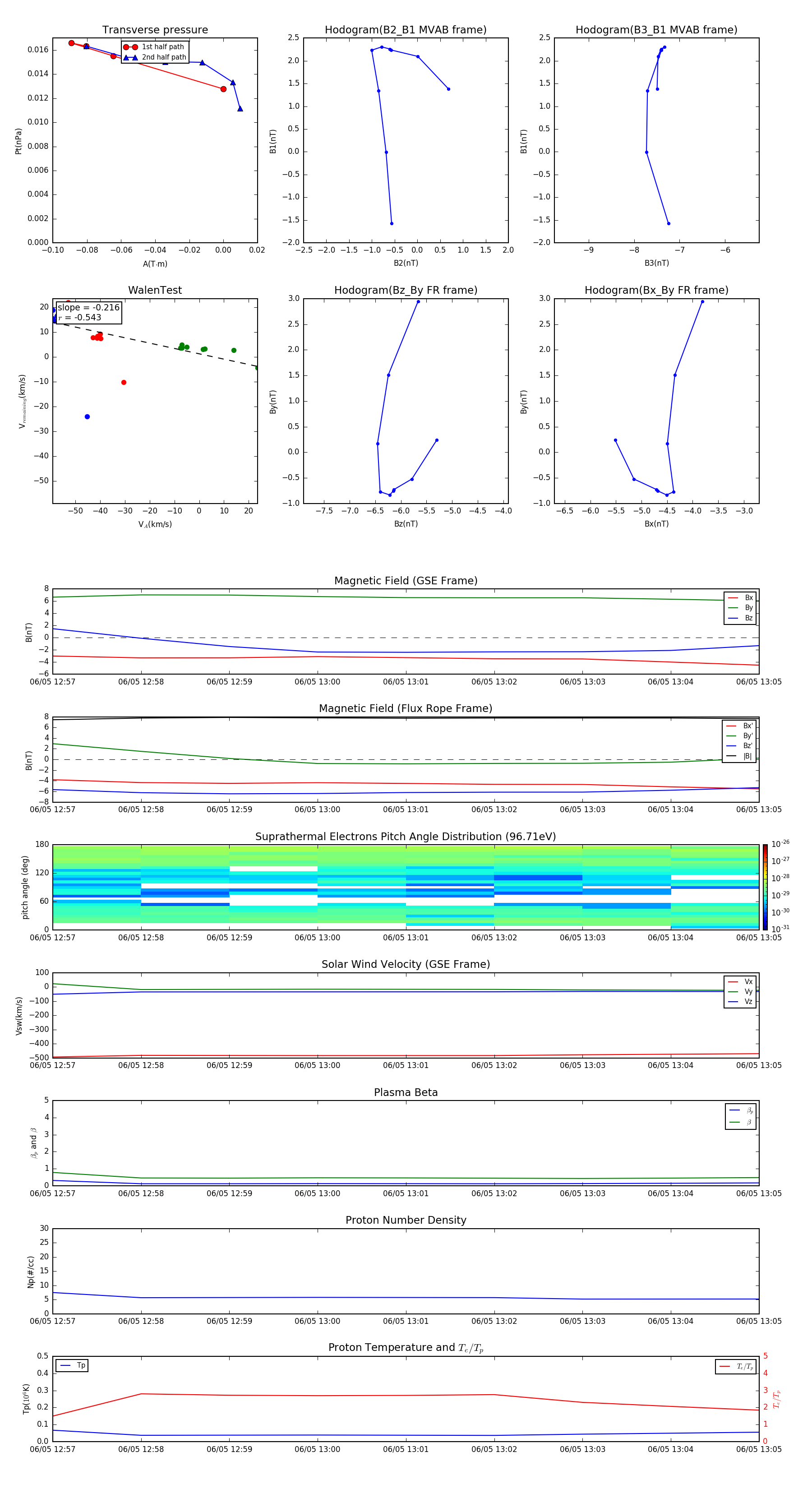
Flux Rope in 2011

Flux Rope Event 2011-06-05 12:57 ~ 2011-06-05 13:05 (9 minutes)


plot