HOME   LIST
‹–   –›

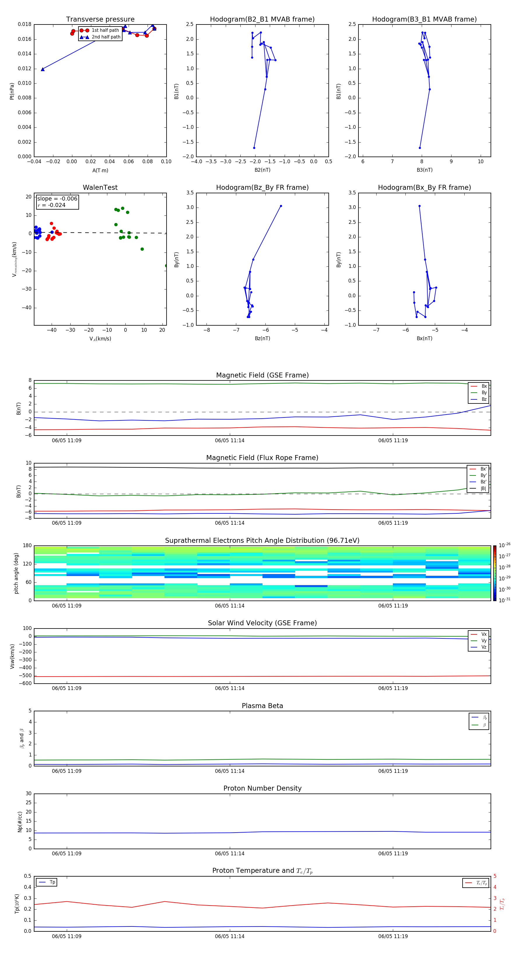
Flux Rope in 2011

Flux Rope Event 2011-06-05 11:08 ~ 2011-06-05 11:22 (15 minutes)


plot