HOME   LIST
‹–   –›

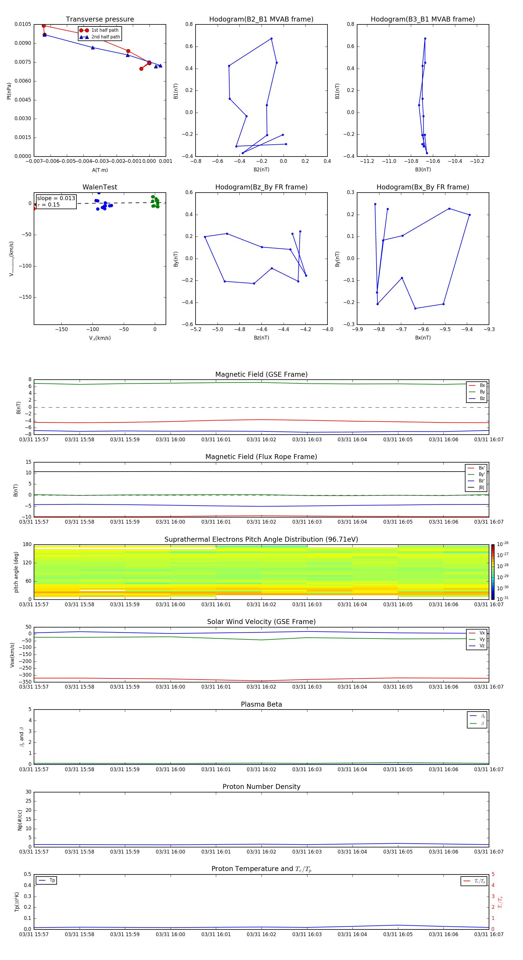
Flux Rope in 2011

Flux Rope Event 2011-03-31 15:57 ~ 2011-03-31 16:07 (11 minutes)


plot