HOME   LIST
‹–   –›

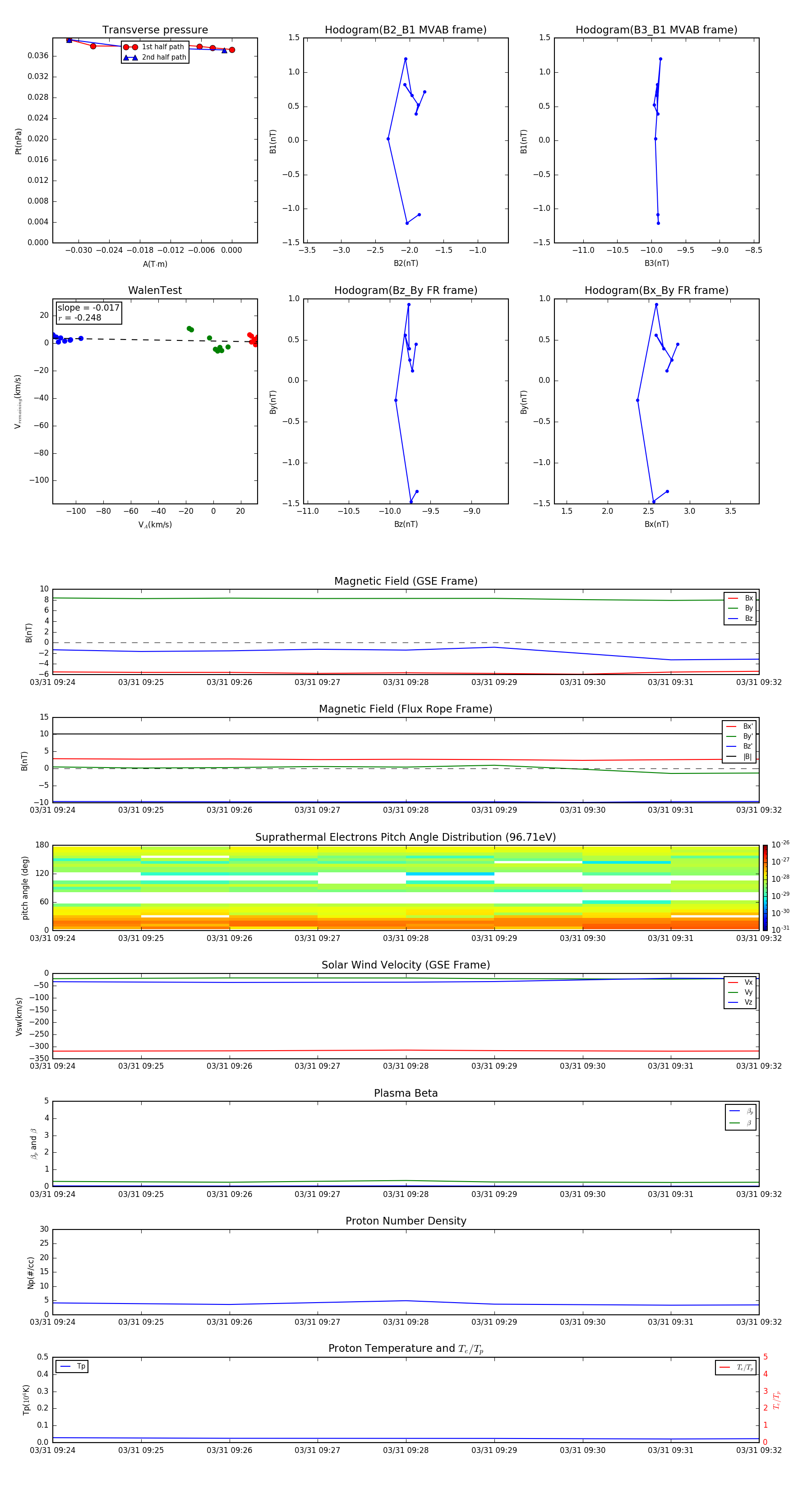
Flux Rope in 2011

Flux Rope Event 2011-03-31 09:24 ~ 2011-03-31 09:32 (9 minutes)


plot