HOME   LIST
‹–   –›

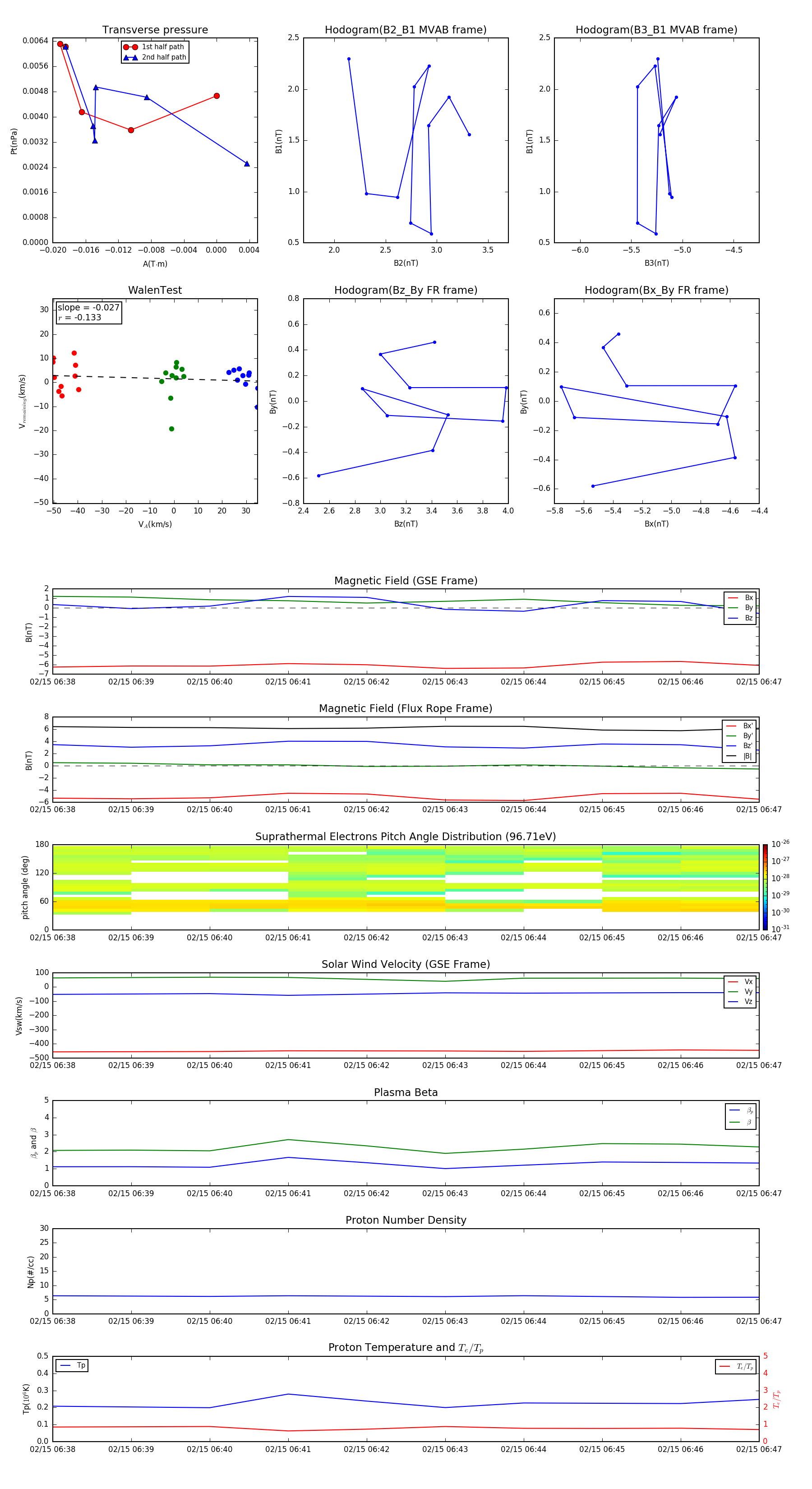
Flux Rope in 2011

Flux Rope Event 2011-02-15 06:38 ~ 2011-02-15 06:47 (10 minutes)


plot