HOME   LIST
‹–   –›

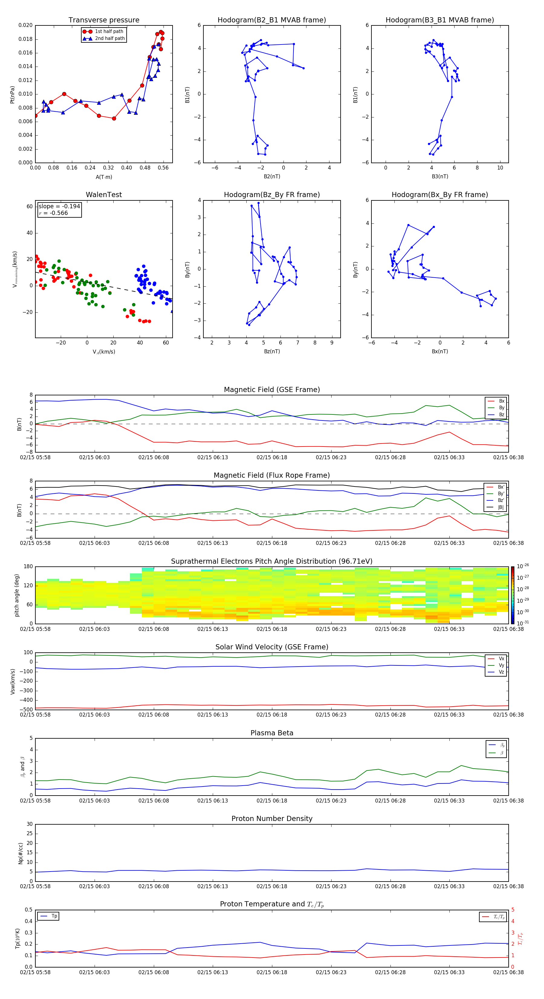
Flux Rope in 2011

Flux Rope Event 2011-02-15 05:58 ~ 2011-02-15 06:38 (41 minutes)


plot