HOME   LIST
‹–   –›

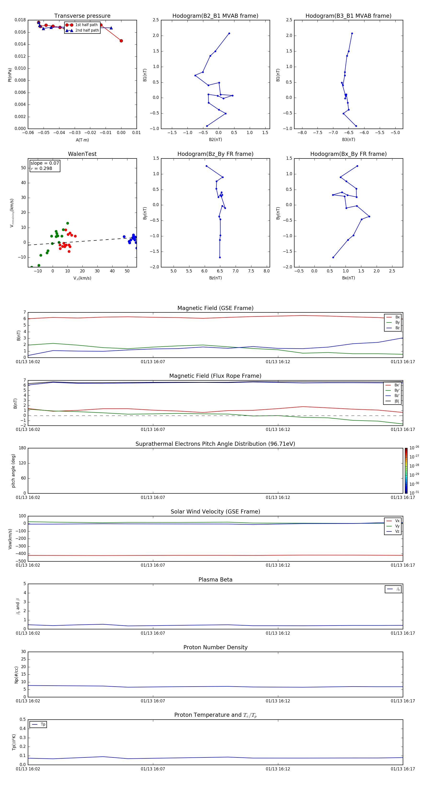
Flux Rope in 2011

Flux Rope Event 2011-01-13 16:02 ~ 2011-01-13 16:17 (16 minutes)


plot