HOME   LIST
‹–   –›

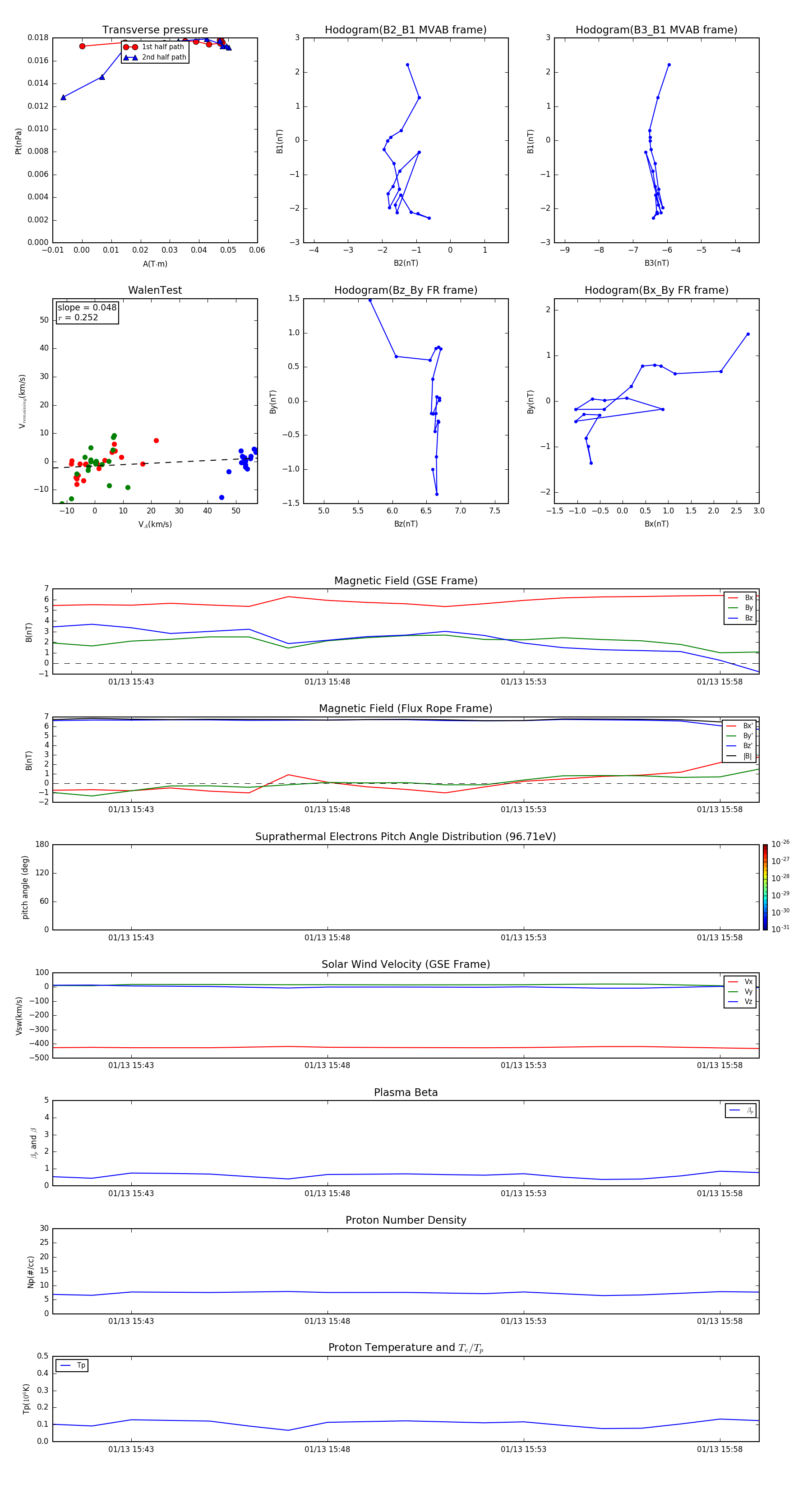
Flux Rope in 2011

Flux Rope Event 2011-01-13 15:41 ~ 2011-01-13 15:59 (19 minutes)


plot