HOME   LIST
‹–   –›

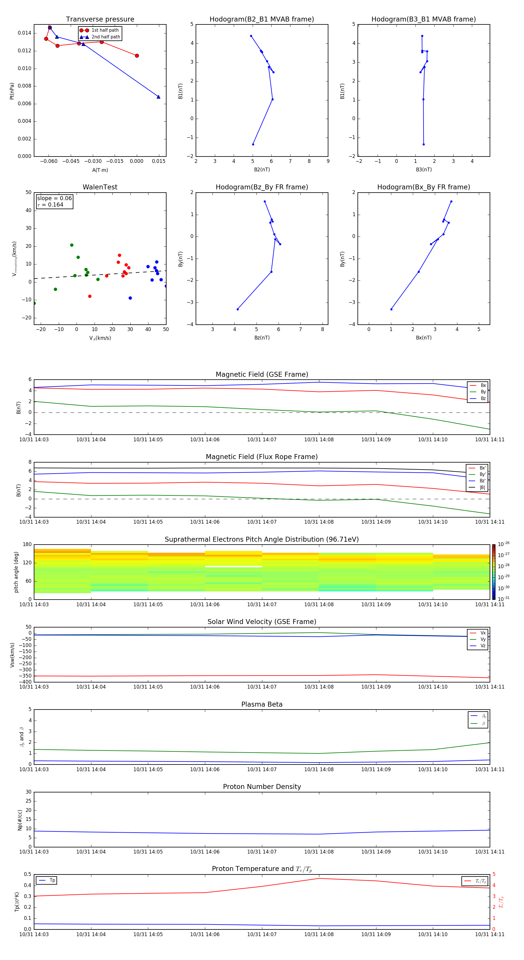
Flux Rope in 2010

Flux Rope Event 2010-10-31 14:03 ~ 2010-10-31 14:11 (9 minutes)


plot