HOME   LIST
‹–   –›

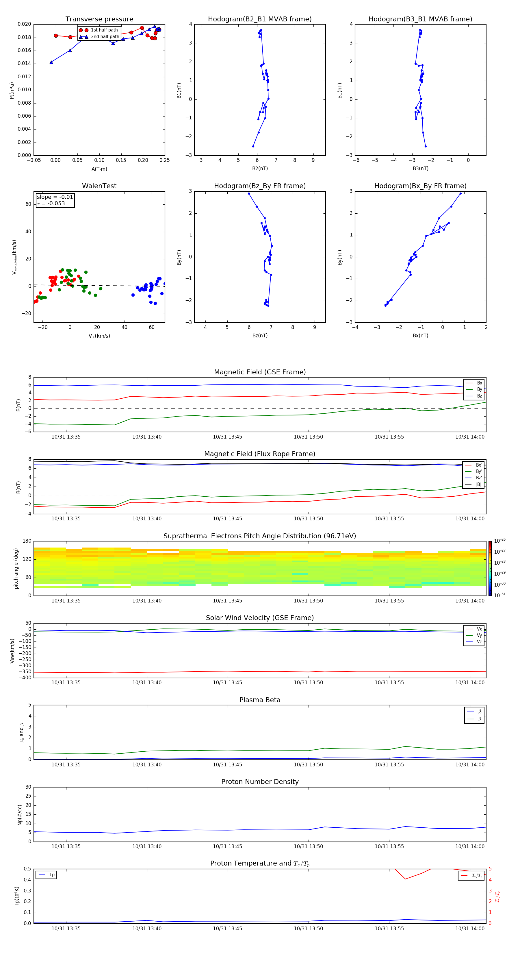
Flux Rope in 2010

Flux Rope Event 2010-10-31 13:33 ~ 2010-10-31 14:01 (29 minutes)


plot