HOME   LIST
‹–   –›

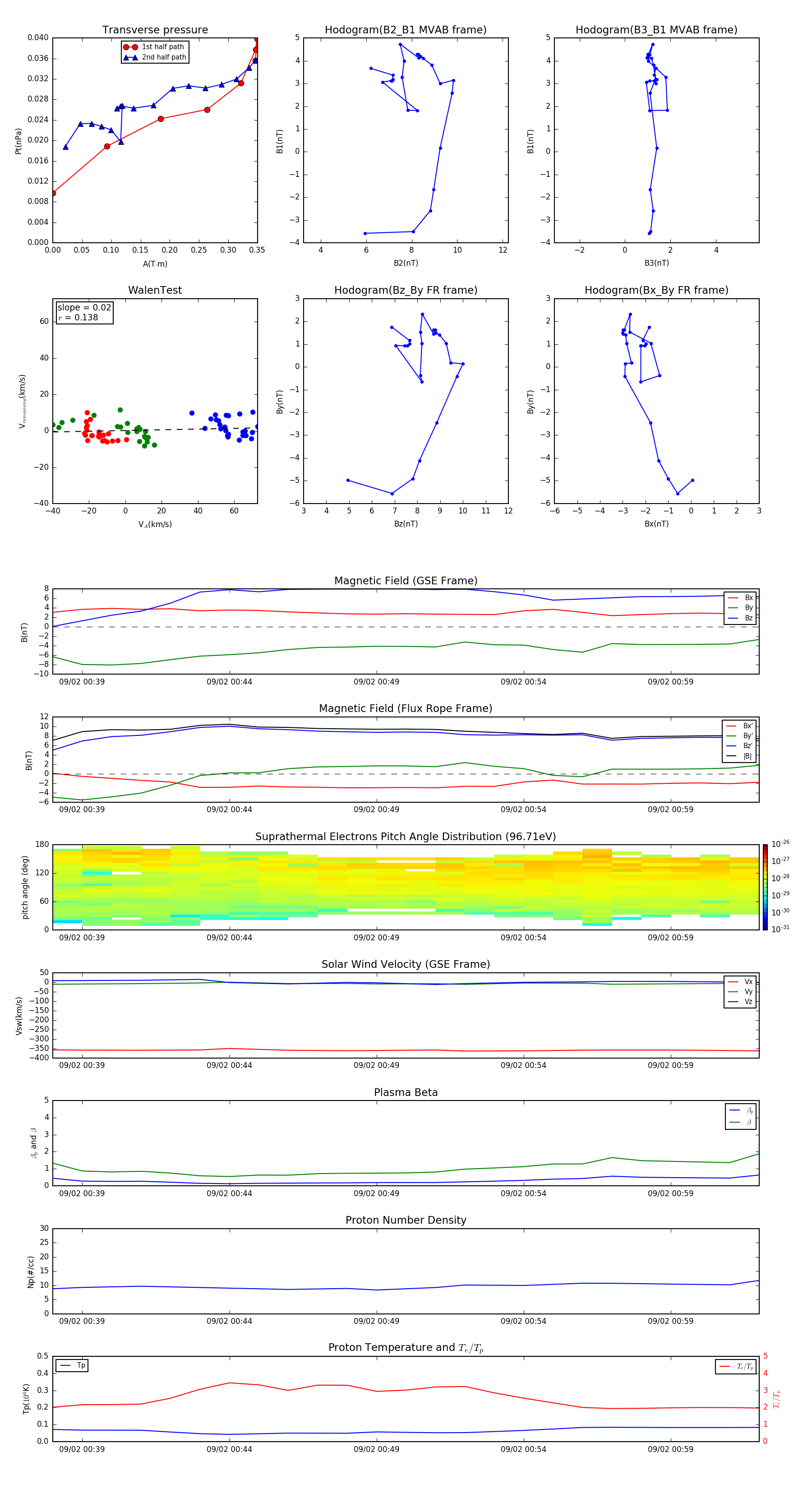
Flux Rope in 2010

Flux Rope Event 2010-09-02 00:38 ~ 2010-09-02 01:02 (25 minutes)


plot