HOME   LIST
‹–   –›

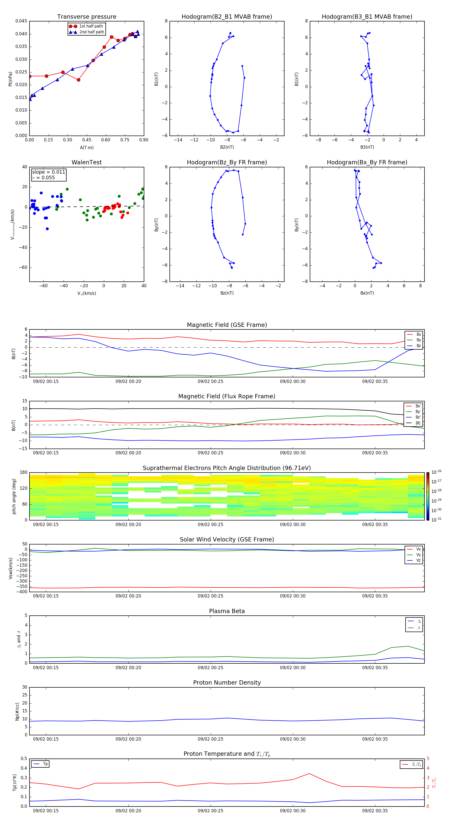
Flux Rope in 2010

Flux Rope Event 2010-09-02 00:14 ~ 2010-09-02 00:38 (25 minutes)


plot