HOME   LIST
‹–   –›

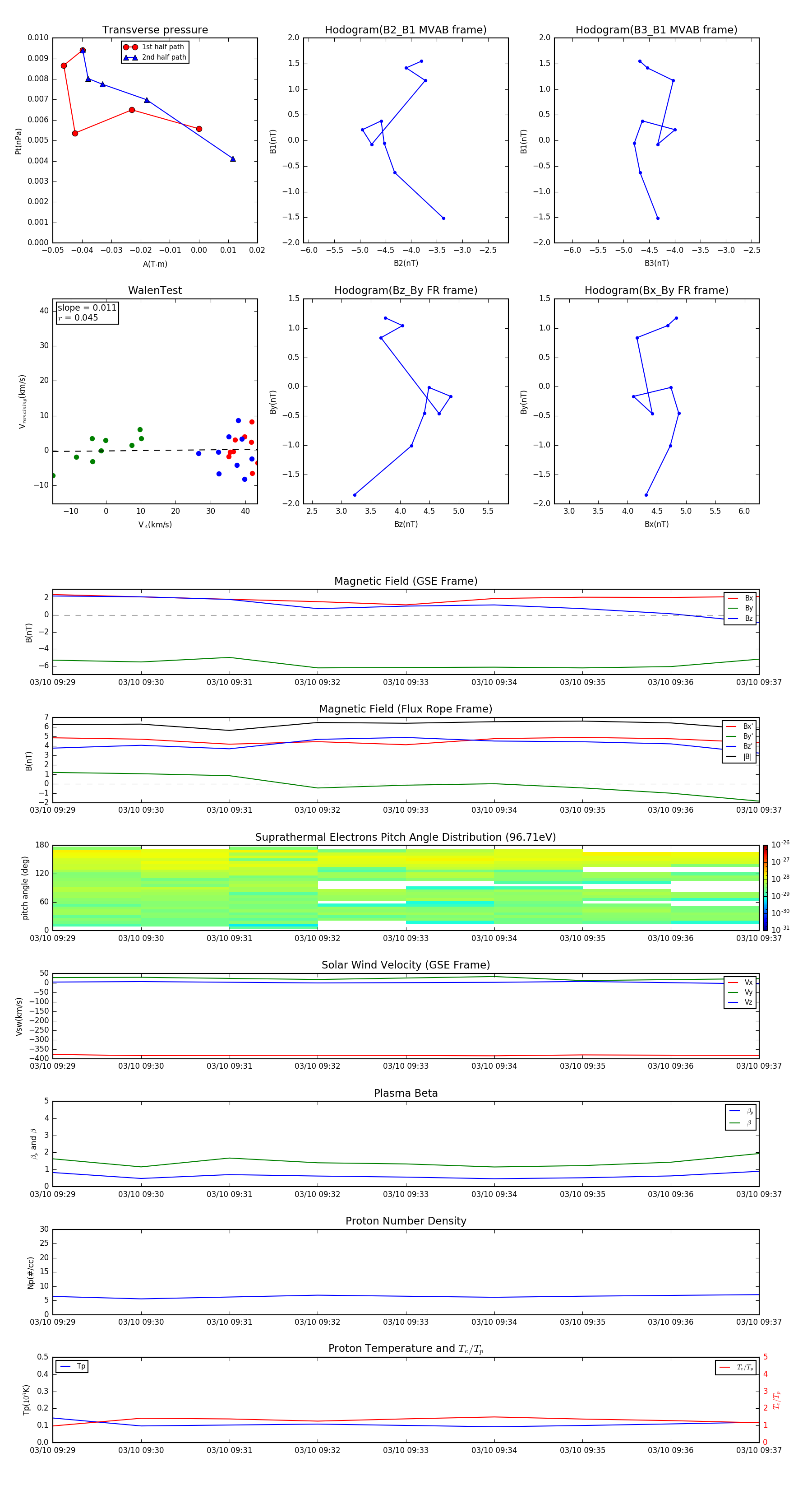
Flux Rope in 2010

Flux Rope Event 2010-03-10 09:29 ~ 2010-03-10 09:37 (9 minutes)


plot