HOME   LIST
‹–   –›

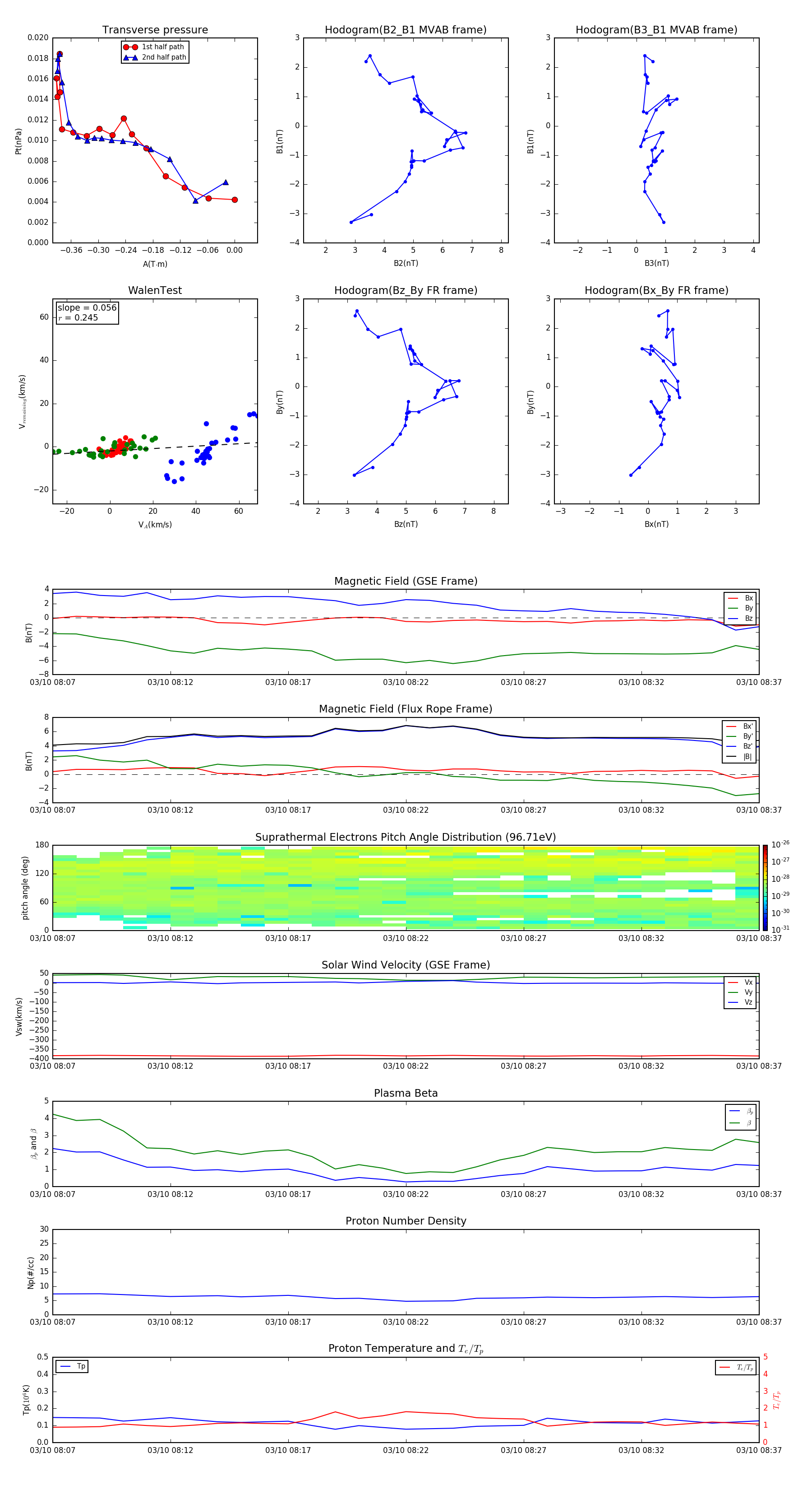
Flux Rope in 2010

Flux Rope Event 2010-03-10 08:07 ~ 2010-03-10 08:37 (31 minutes)


plot