HOME   LIST
‹–   –›

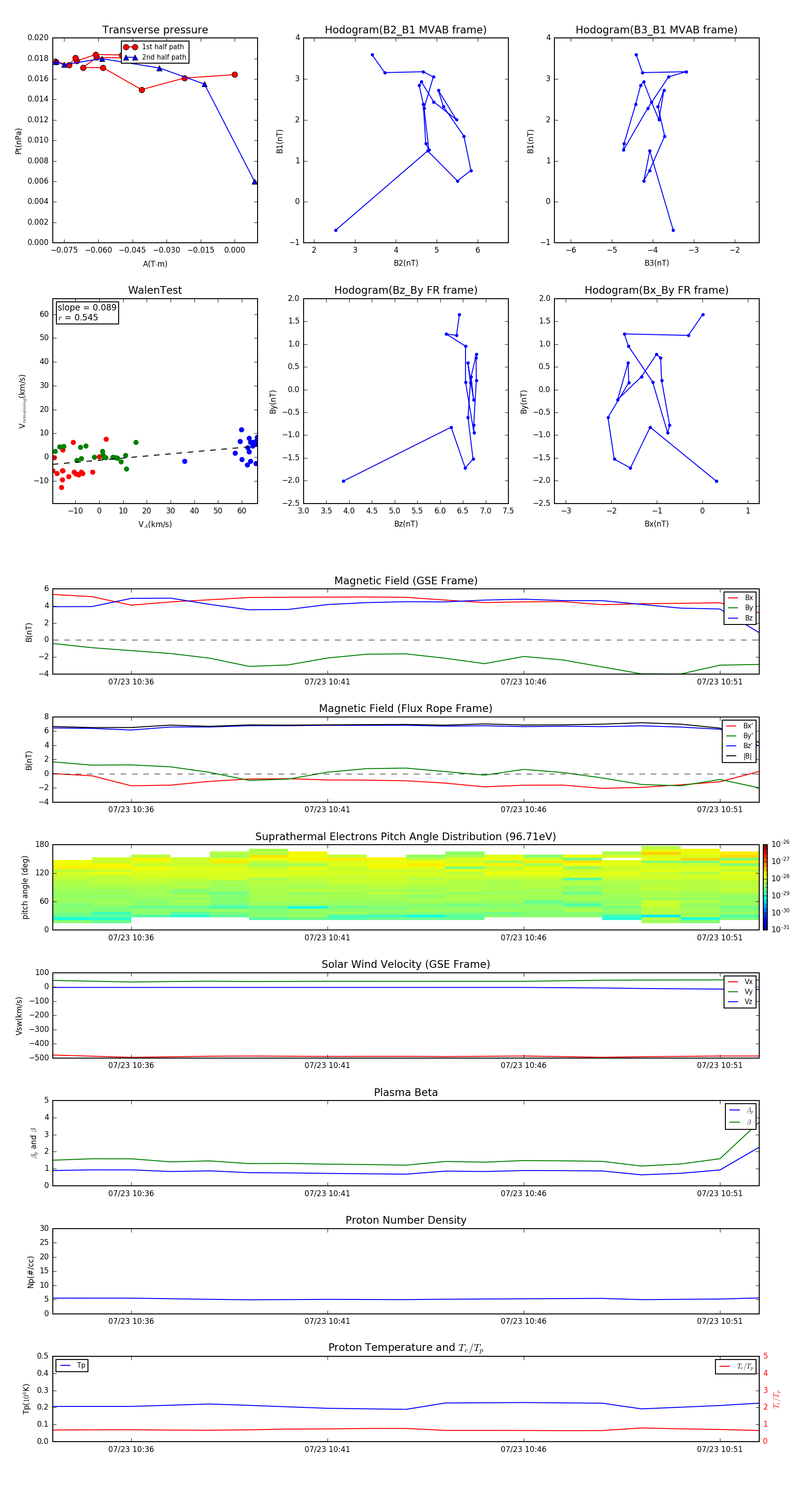
Flux Rope in 2009

Flux Rope Event 2009-07-23 10:34 ~ 2009-07-23 10:52 (19 minutes)


plot