HOME   LIST
‹–   –›

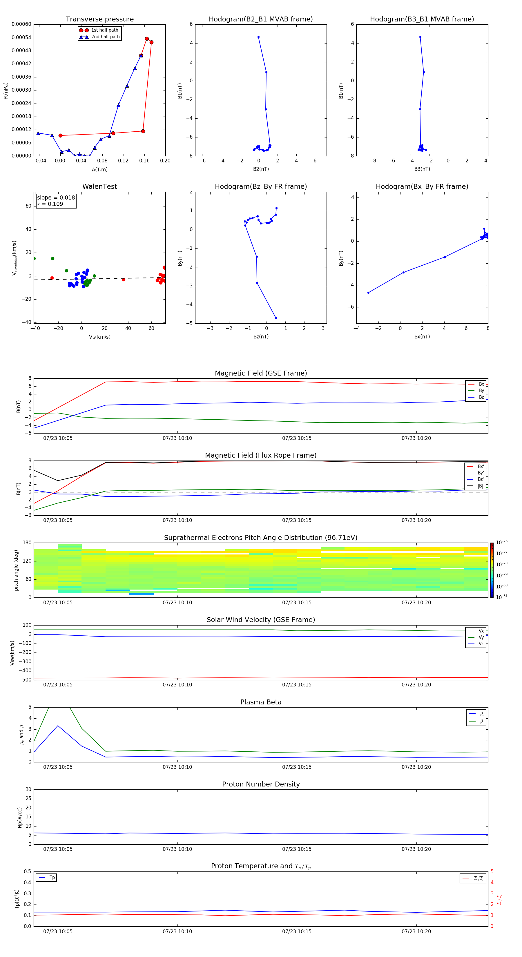
Flux Rope in 2009

Flux Rope Event 2009-07-23 10:04 ~ 2009-07-23 10:23 (20 minutes)


plot