HOME   LIST
‹–   –›

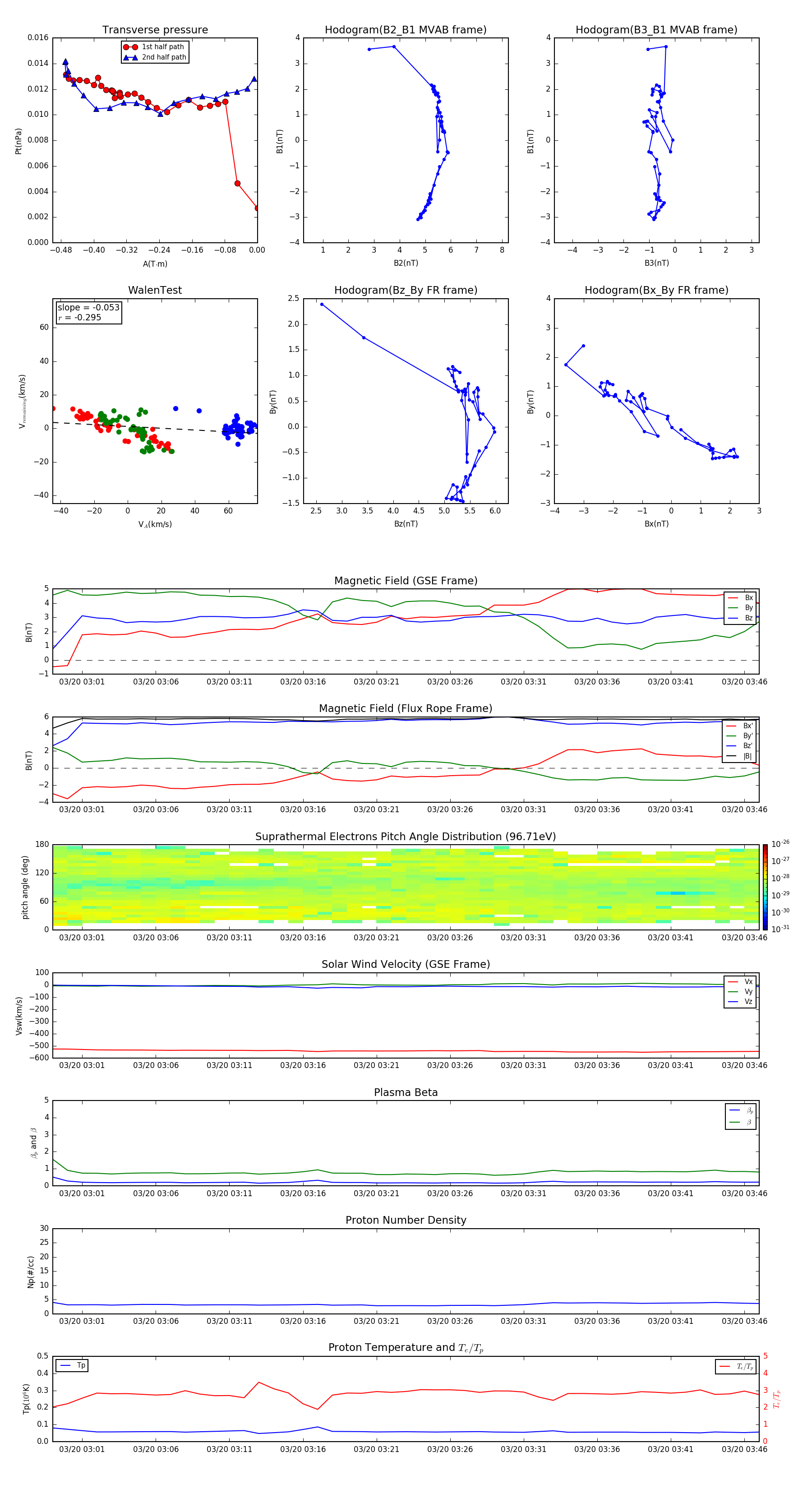
Flux Rope in 2008

Flux Rope Event 2008-03-20 02:59 ~ 2008-03-20 03:47 (49 minutes)


plot