HOME   LIST
‹–   –›

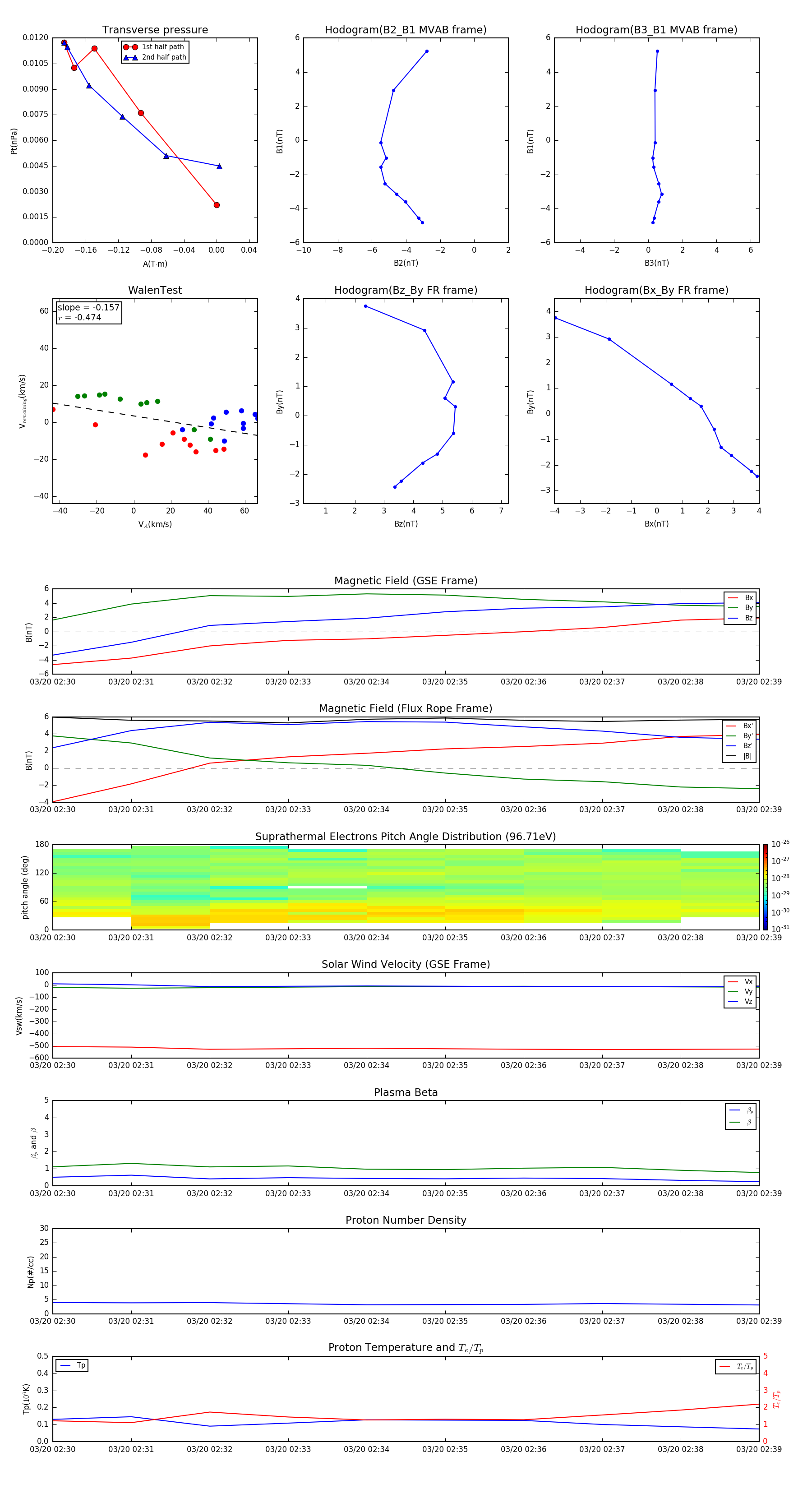
Flux Rope in 2008

Flux Rope Event 2008-03-20 02:30 ~ 2008-03-20 02:39 (10 minutes)


plot