HOME   LIST
‹–   –›

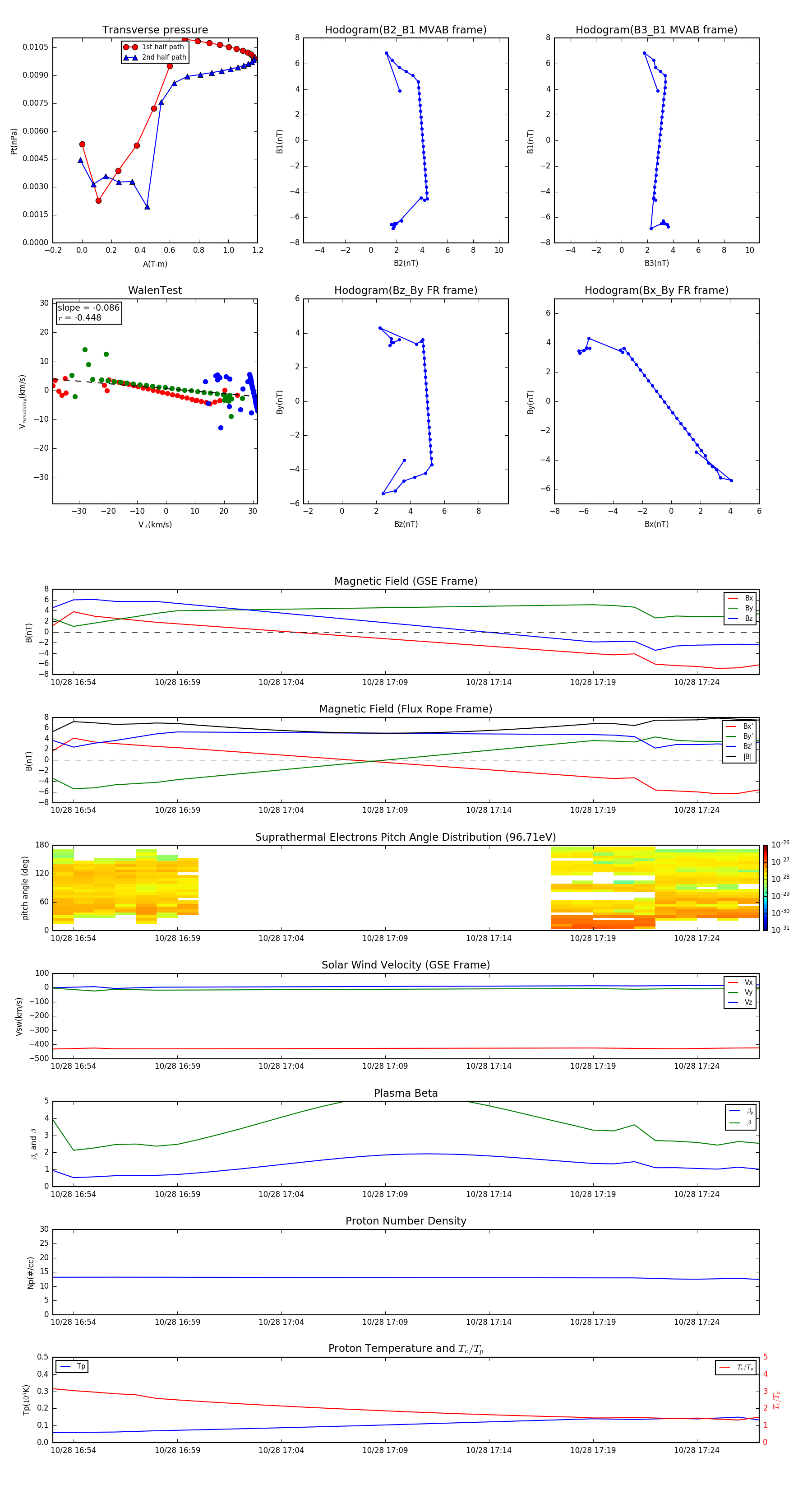
Flux Rope in 2006

Flux Rope Event 2006-10-28 16:53 ~ 2006-10-28 17:27 (35 minutes)


plot