HOME   LIST
‹–   –›

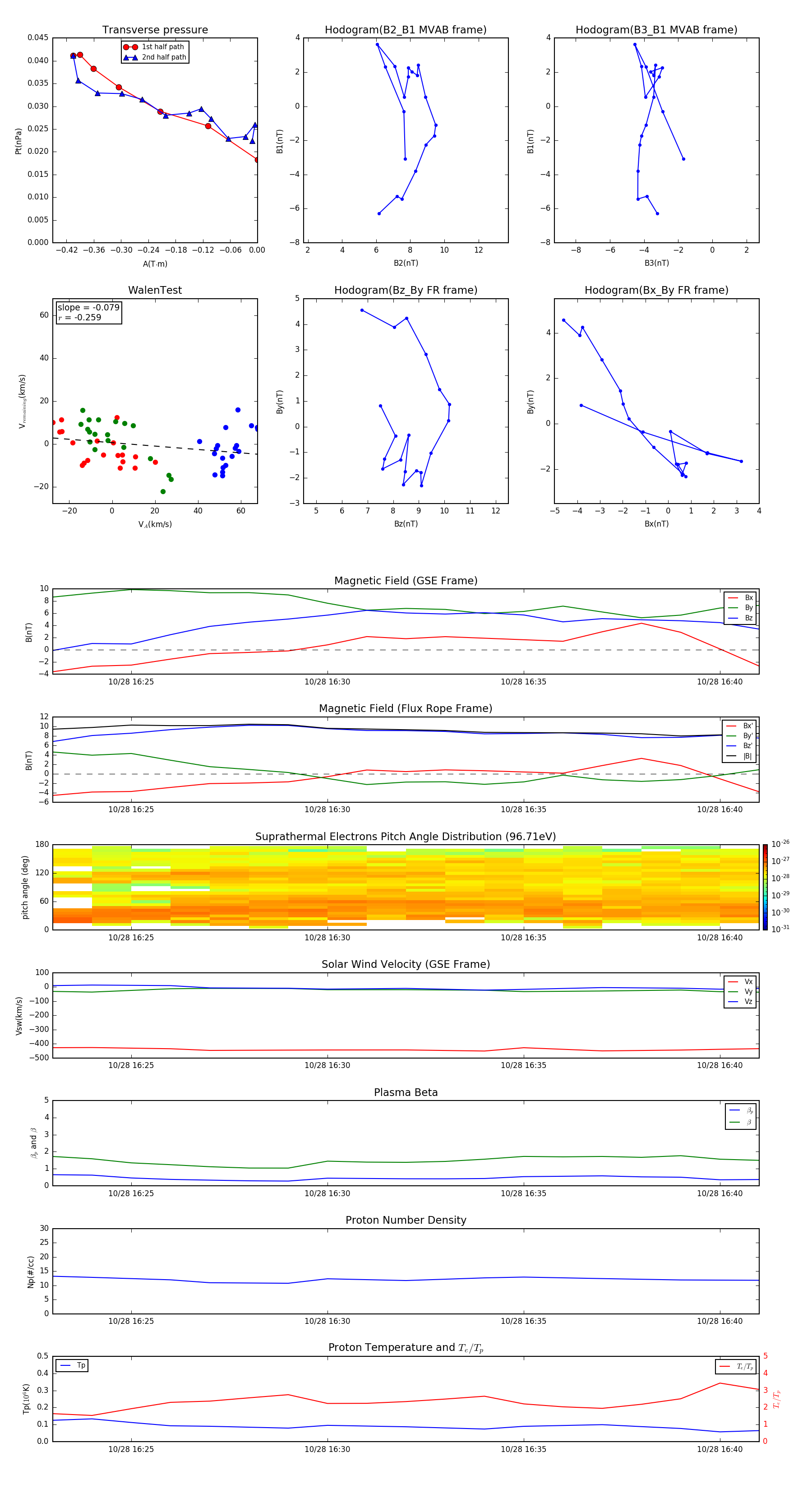
Flux Rope in 2006

Flux Rope Event 2006-10-28 16:23 ~ 2006-10-28 16:41 (19 minutes)


plot