HOME   LIST
‹–   –›

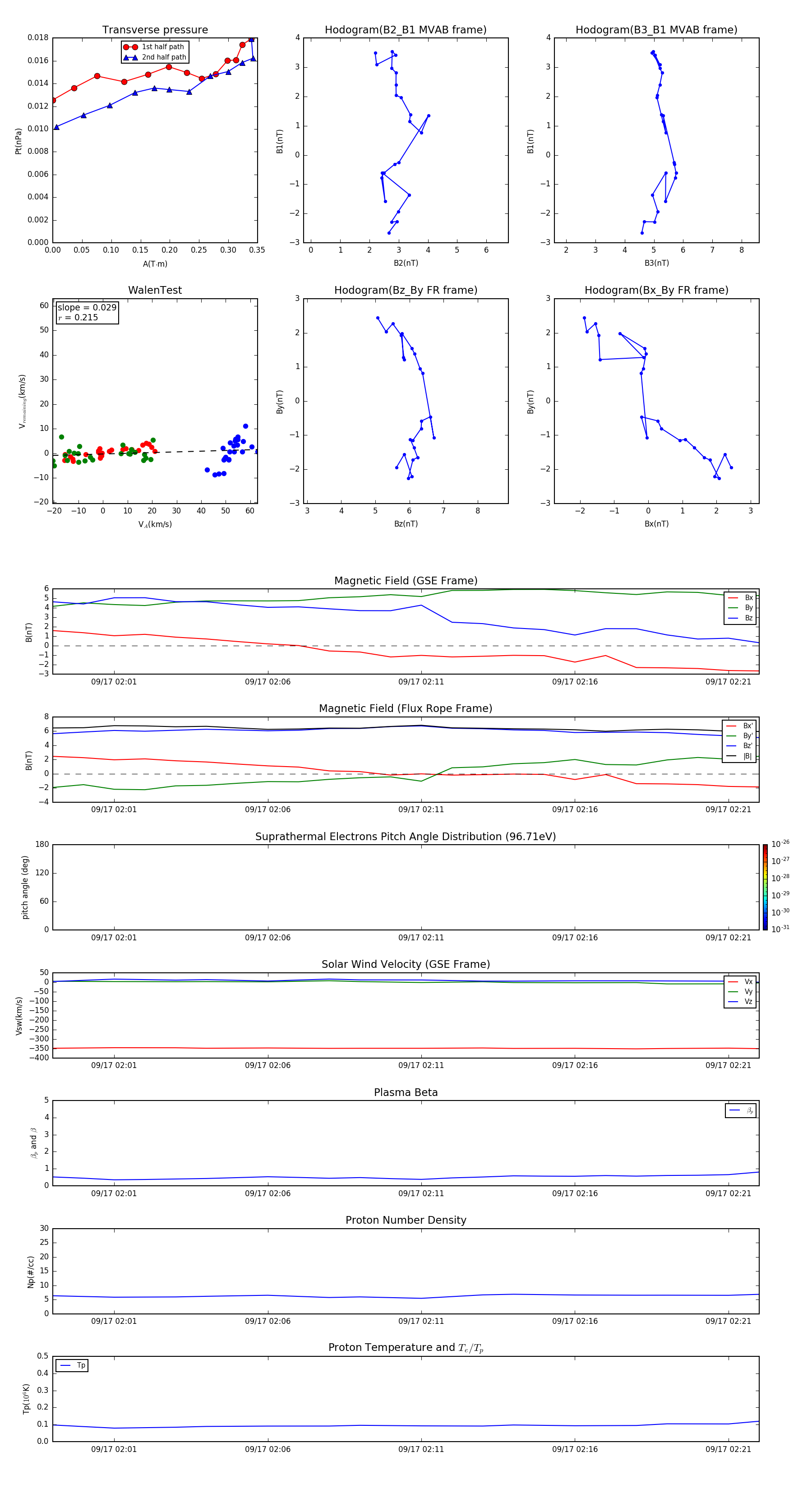
Flux Rope in 2006

Flux Rope Event 2006-09-17 01:59 ~ 2006-09-17 02:22 (24 minutes)


plot