HOME   LIST
‹–   –›

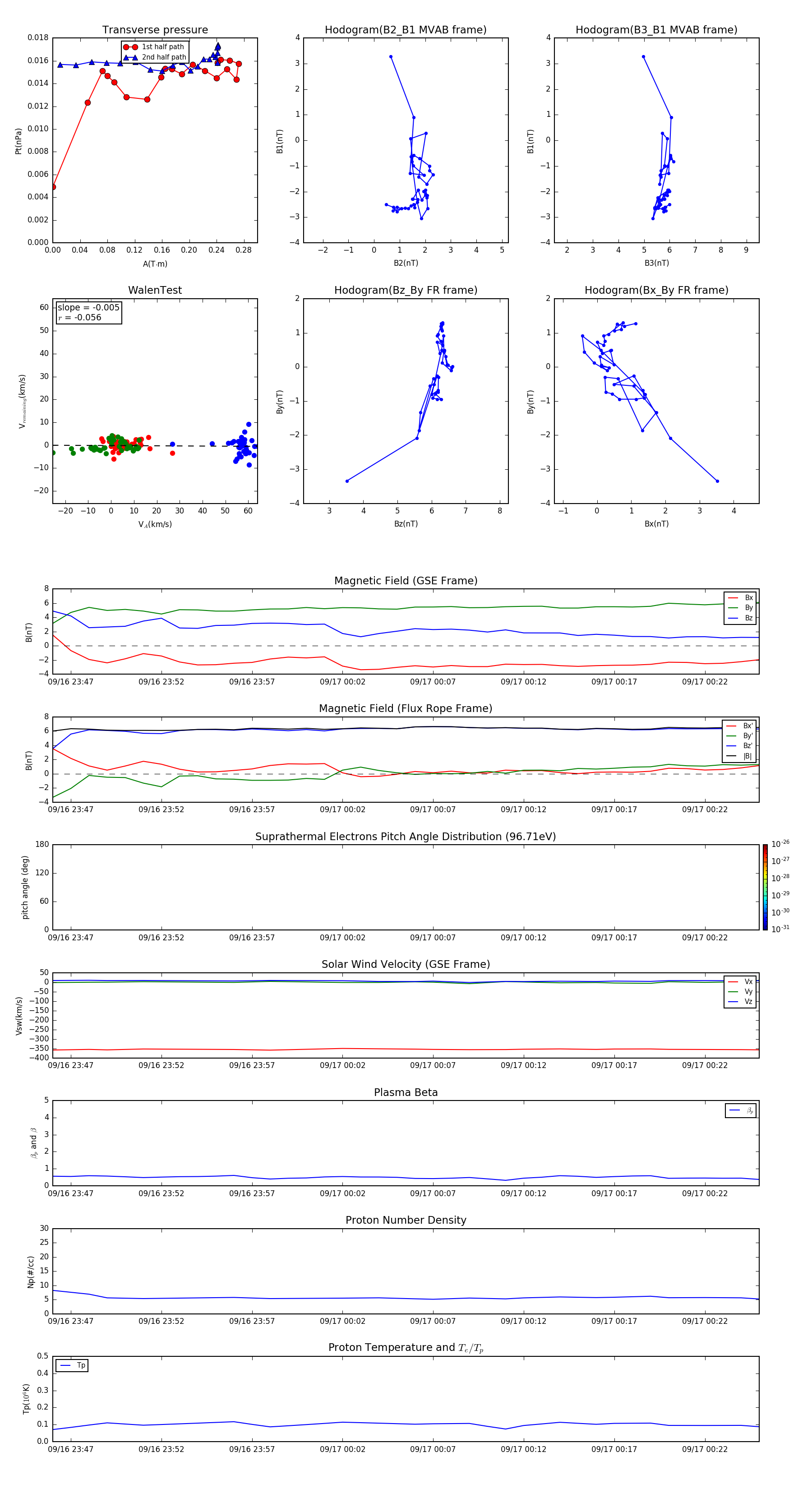
Flux Rope in 2006

Flux Rope Event 2006-09-16 23:46 ~ 2006-09-17 00:25 (40 minutes)


plot