HOME   LIST
‹–   –›

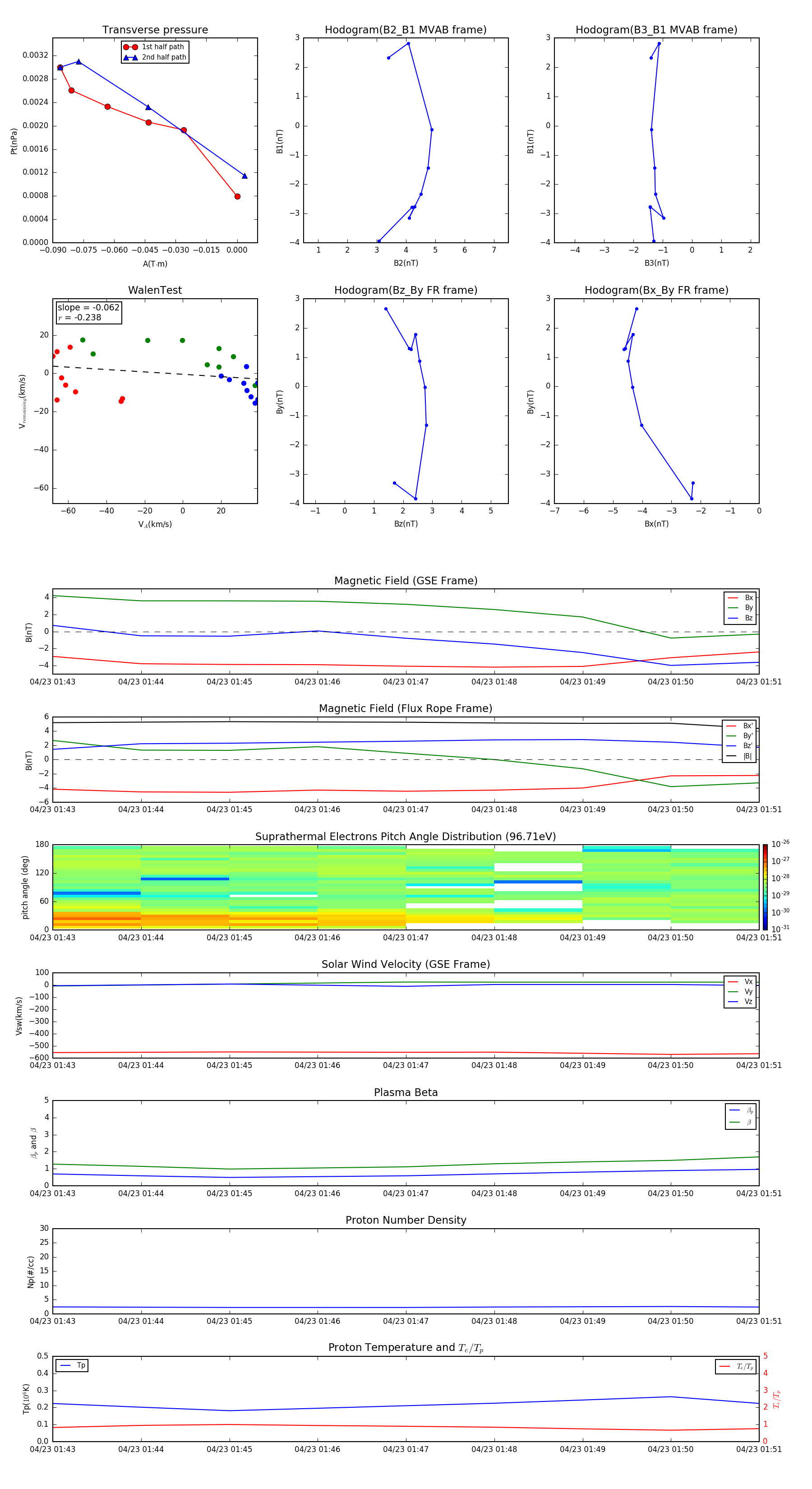
Flux Rope in 2006

Flux Rope Event 2006-04-23 01:43 ~ 2006-04-23 01:51 (9 minutes)


plot