HOME   LIST
‹–   –›

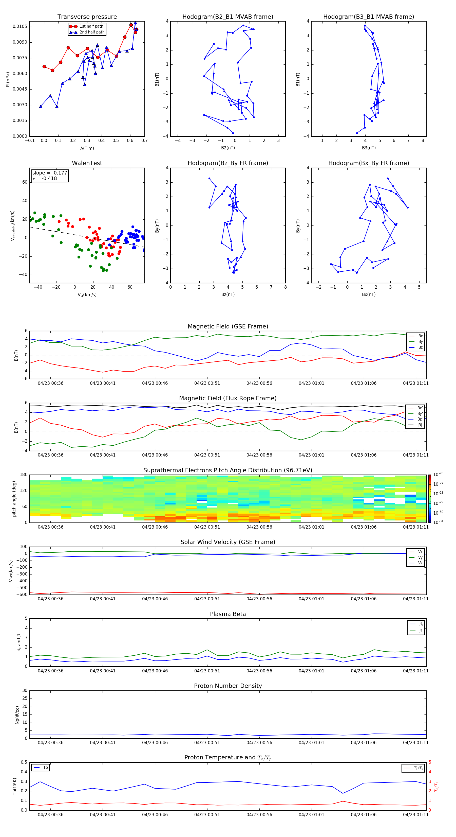
Flux Rope in 2006

Flux Rope Event 2006-04-23 00:34 ~ 2006-04-23 01:12 (39 minutes)


plot