HOME   LIST
‹–   –›

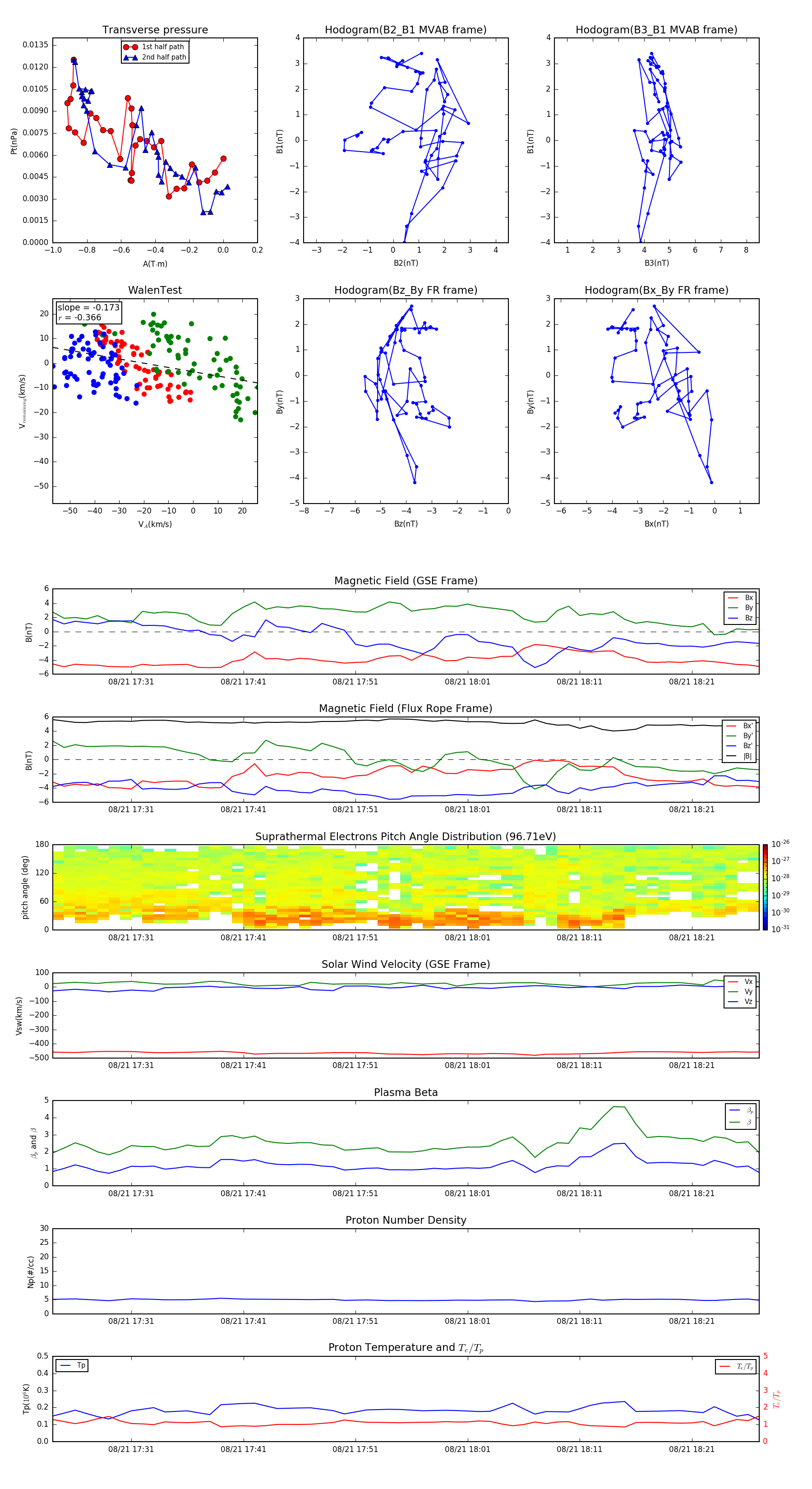
Flux Rope in 2004

Flux Rope Event 2004-08-21 17:24 ~ 2004-08-21 18:27 (64 minutes)


plot