HOME   LIST
‹–   –›

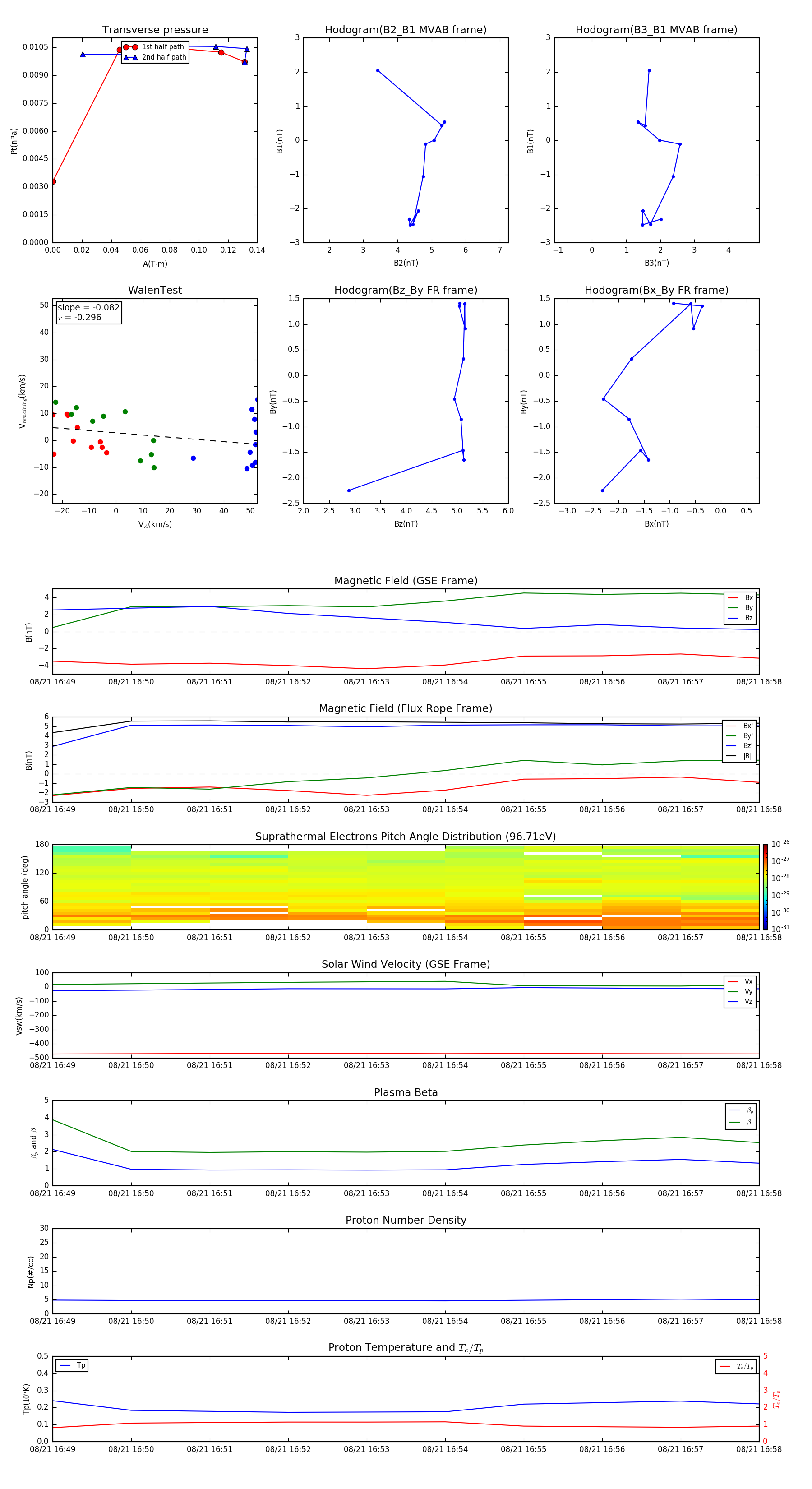
Flux Rope in 2004

Flux Rope Event 2004-08-21 16:49 ~ 2004-08-21 16:58 (10 minutes)


plot